HOME   LIST
‹–   –›

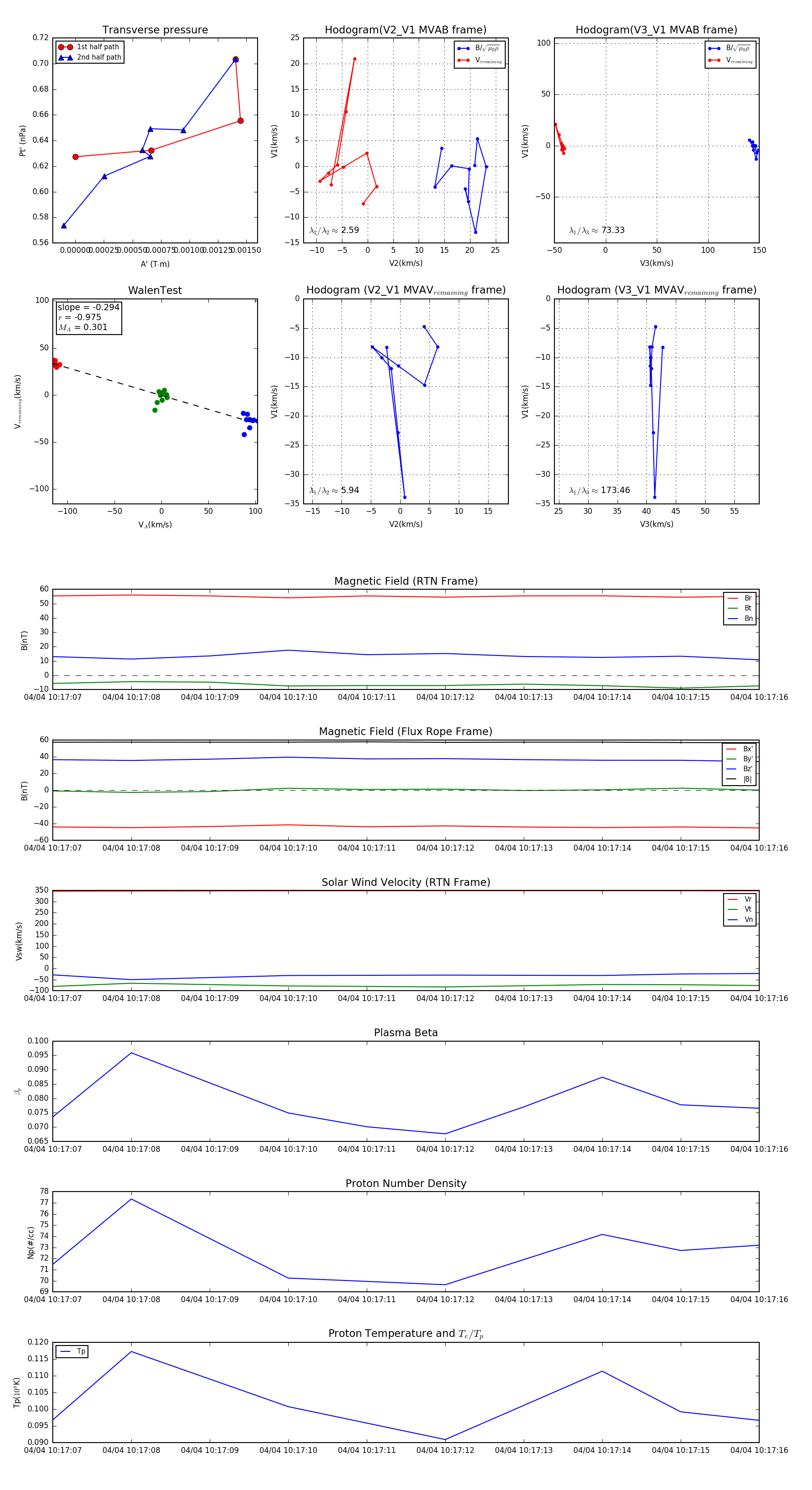
Flux Rope in 2024

Flux Rope Event 2024-04-04 10:17:07 ~ 2024-04-04 10:17:16 (10 seconds)


plot