HOME   LIST
‹–   –›

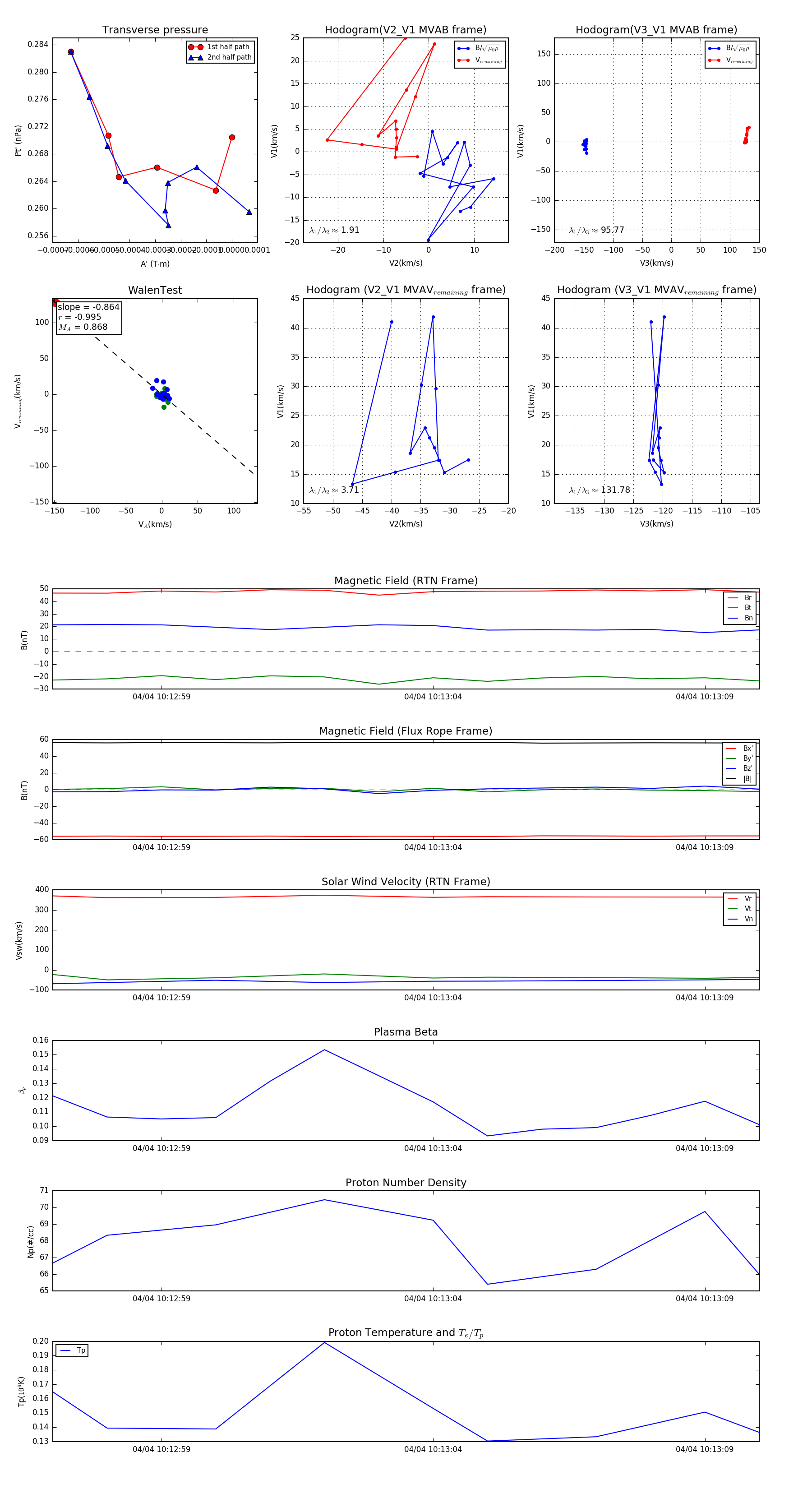
Flux Rope in 2024

Flux Rope Event 2024-04-04 10:12:57 ~ 2024-04-04 10:13:10 (14 seconds)


plot