HOME   LIST
‹–   –›

Flux Rope in 2024

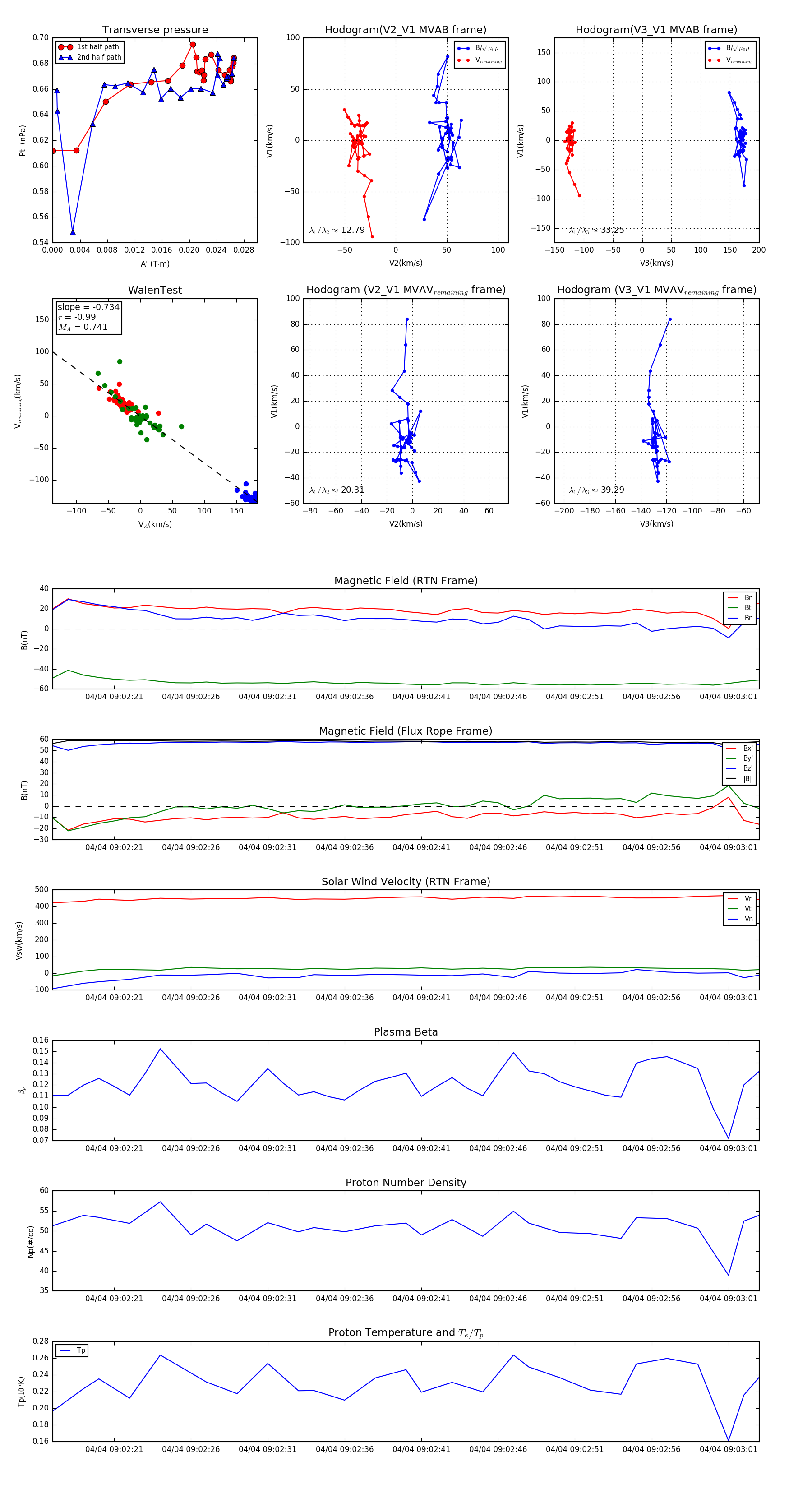
Flux Rope Event 2024-04-04 09:02:17 ~ 2024-04-04 09:03:03 (47 seconds)


plot