HOME   LIST
‹–   –›

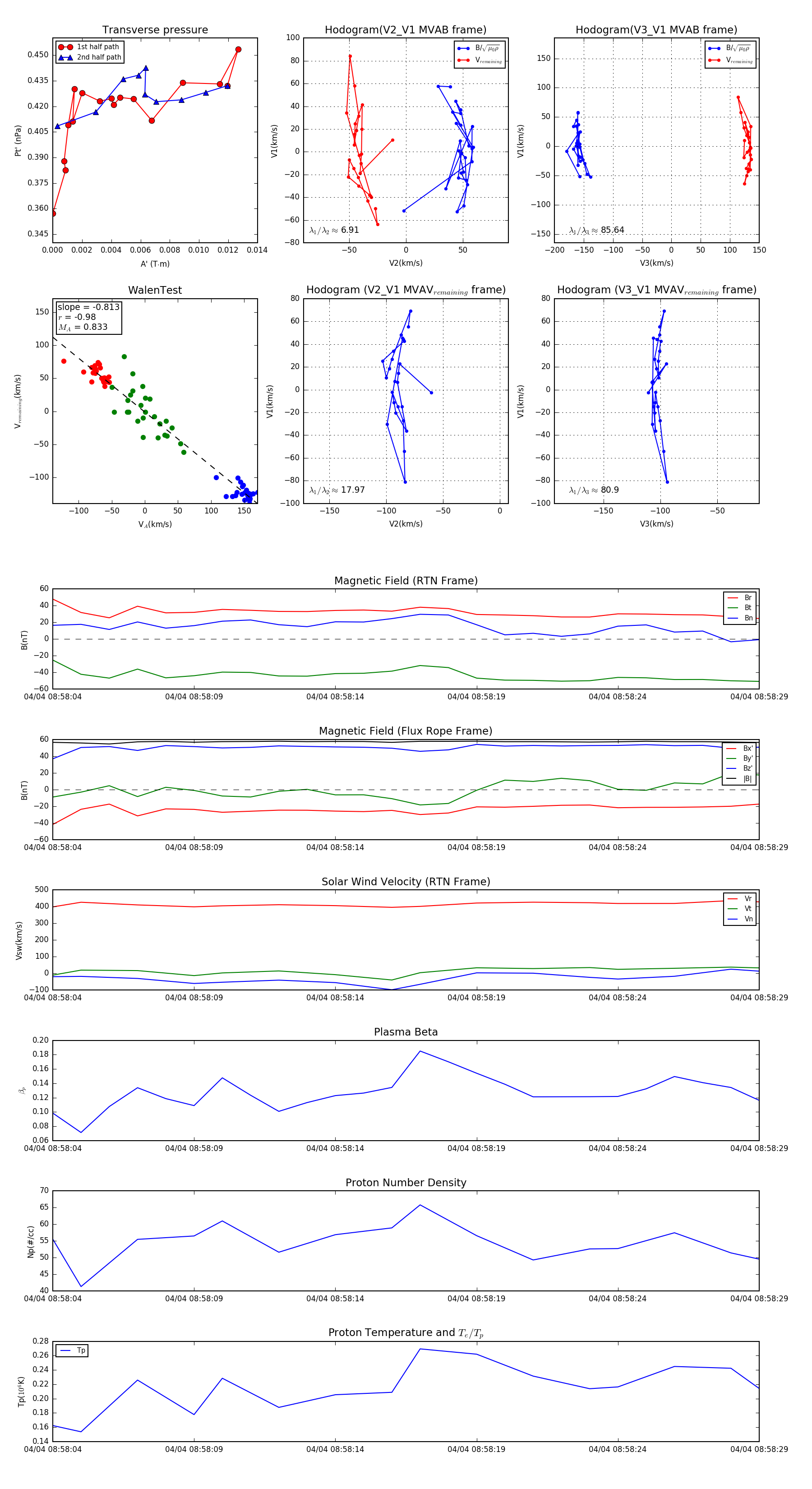
Flux Rope in 2024

Flux Rope Event 2024-04-04 08:58:04 ~ 2024-04-04 08:58:29 (26 seconds)


plot