HOME   LIST
‹–   –›

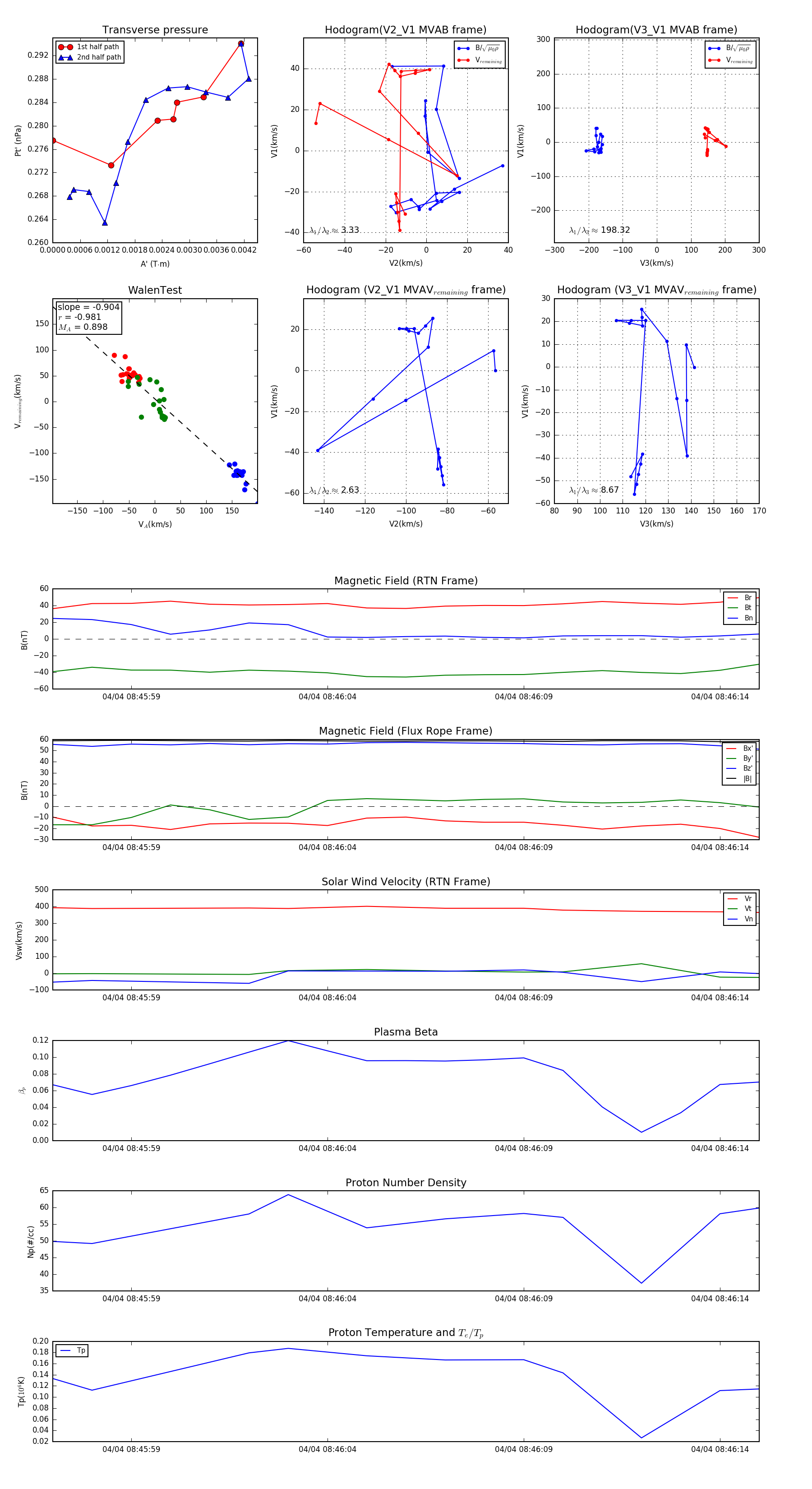
Flux Rope in 2024

Flux Rope Event 2024-04-04 08:45:57 ~ 2024-04-04 08:46:15 (19 seconds)


plot