HOME   LIST
‹–   –›

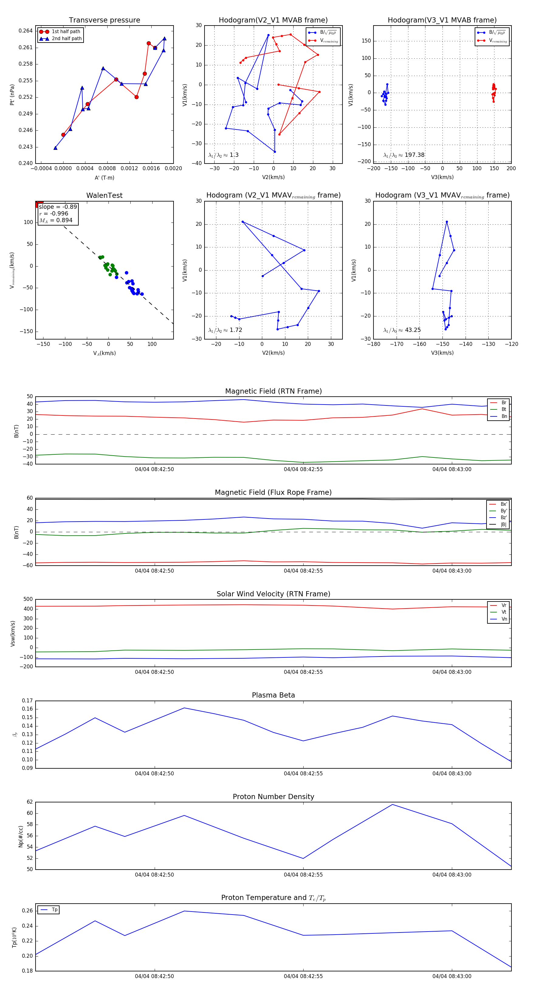
Flux Rope in 2024

Flux Rope Event 2024-04-04 08:42:46 ~ 2024-04-04 08:43:02 (17 seconds)


plot