HOME   LIST
‹–   –›

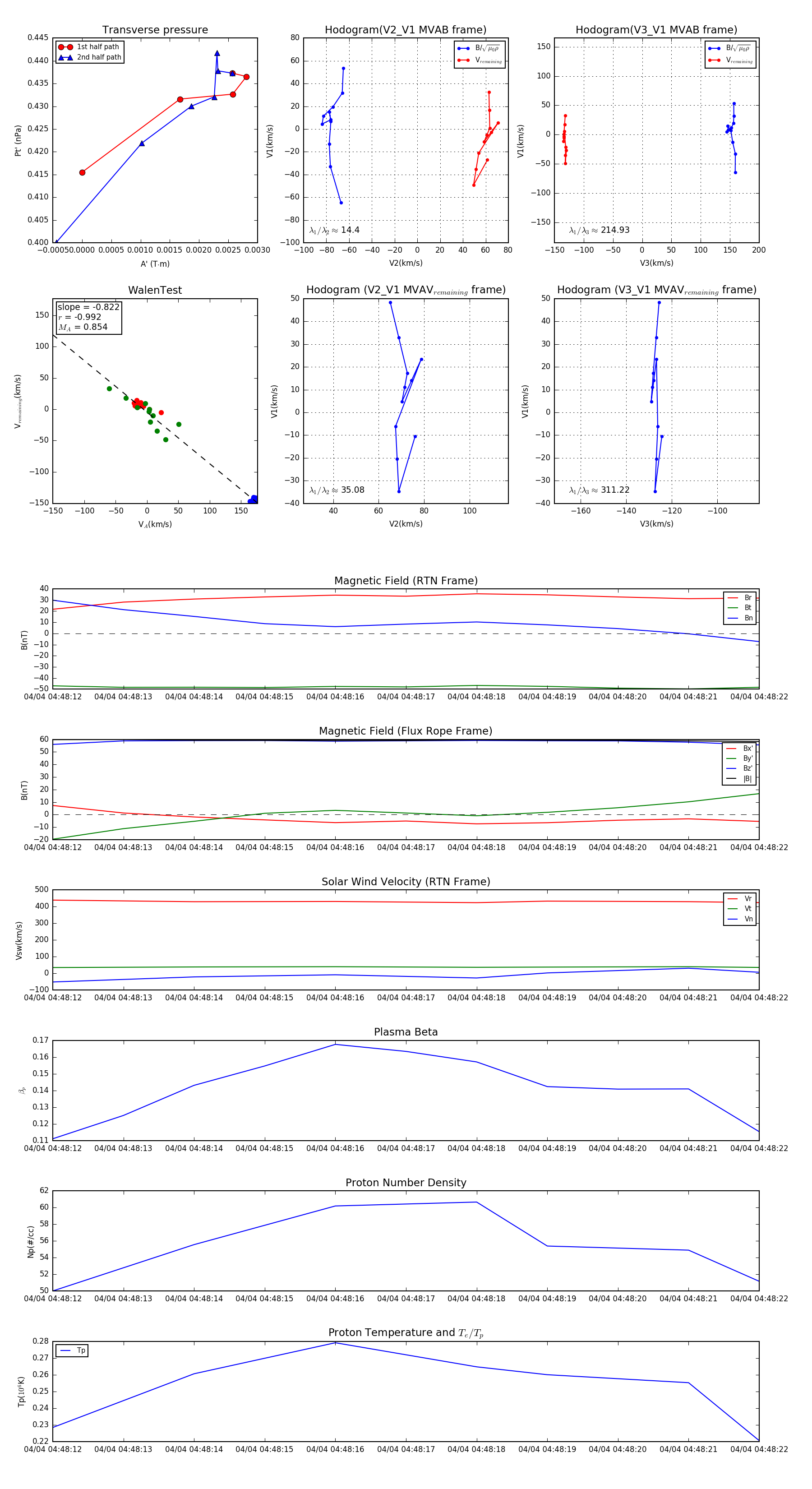
Flux Rope in 2024

Flux Rope Event 2024-04-04 04:48:12 ~ 2024-04-04 04:48:22 (11 seconds)


plot