HOME   LIST
‹–   –›

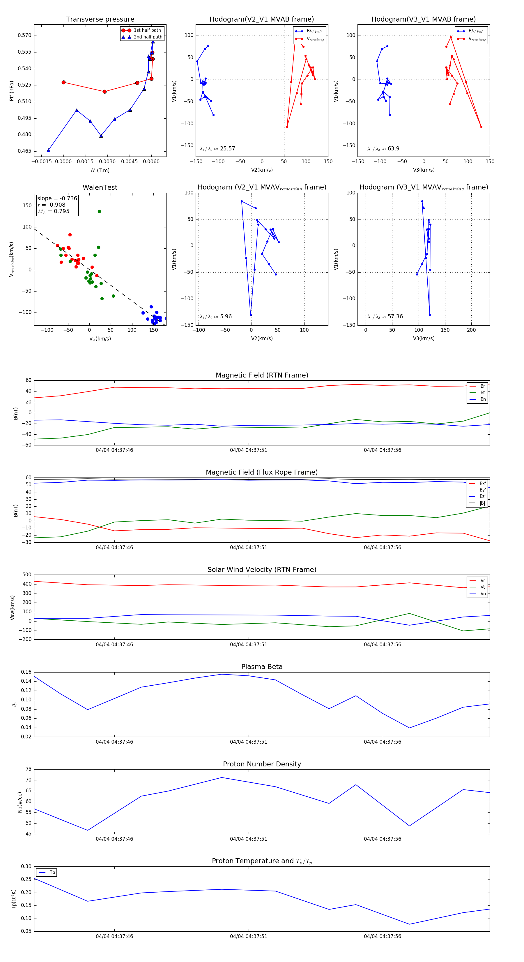
Flux Rope in 2024

Flux Rope Event 2024-04-04 04:37:43 ~ 2024-04-04 04:38:00 (18 seconds)


plot