HOME   LIST
‹–   –›

Flux Rope in 2024

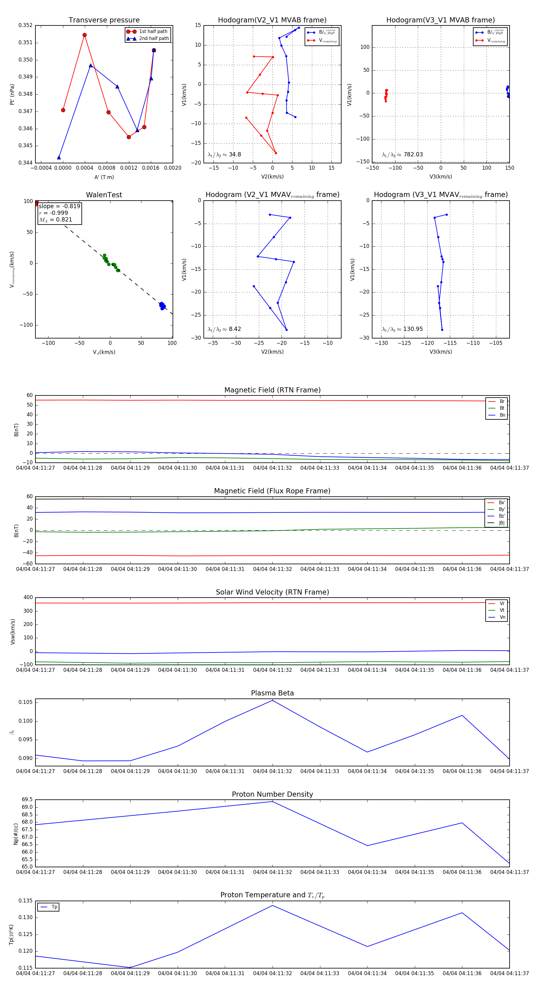
Flux Rope Event 2024-04-04 04:11:27 ~ 2024-04-04 04:11:37 (11 seconds)


plot