HOME   LIST
‹–   –›

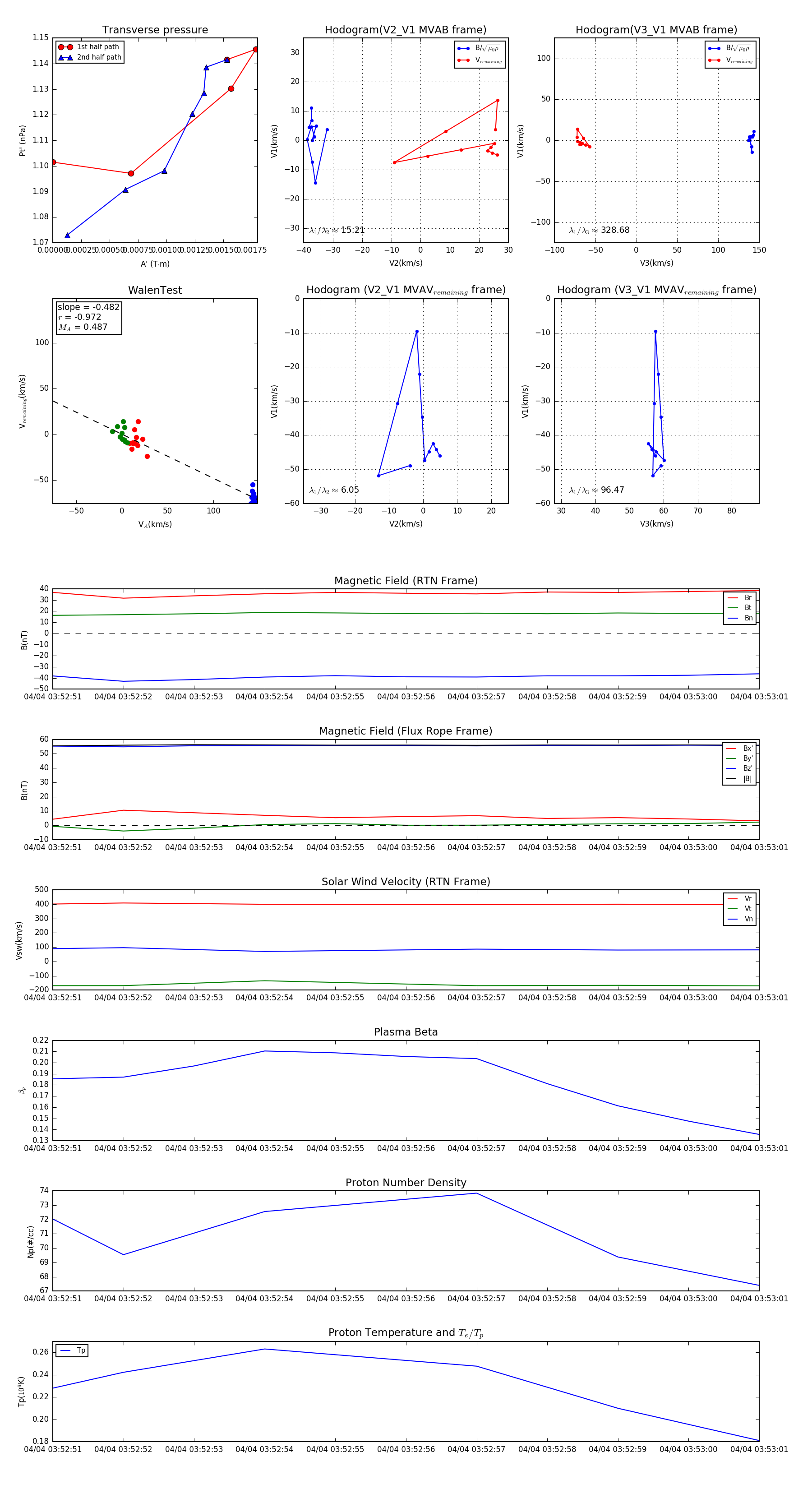
Flux Rope in 2024

Flux Rope Event 2024-04-04 03:52:51 ~ 2024-04-04 03:53:01 (11 seconds)


plot