HOME   LIST
‹–   –›

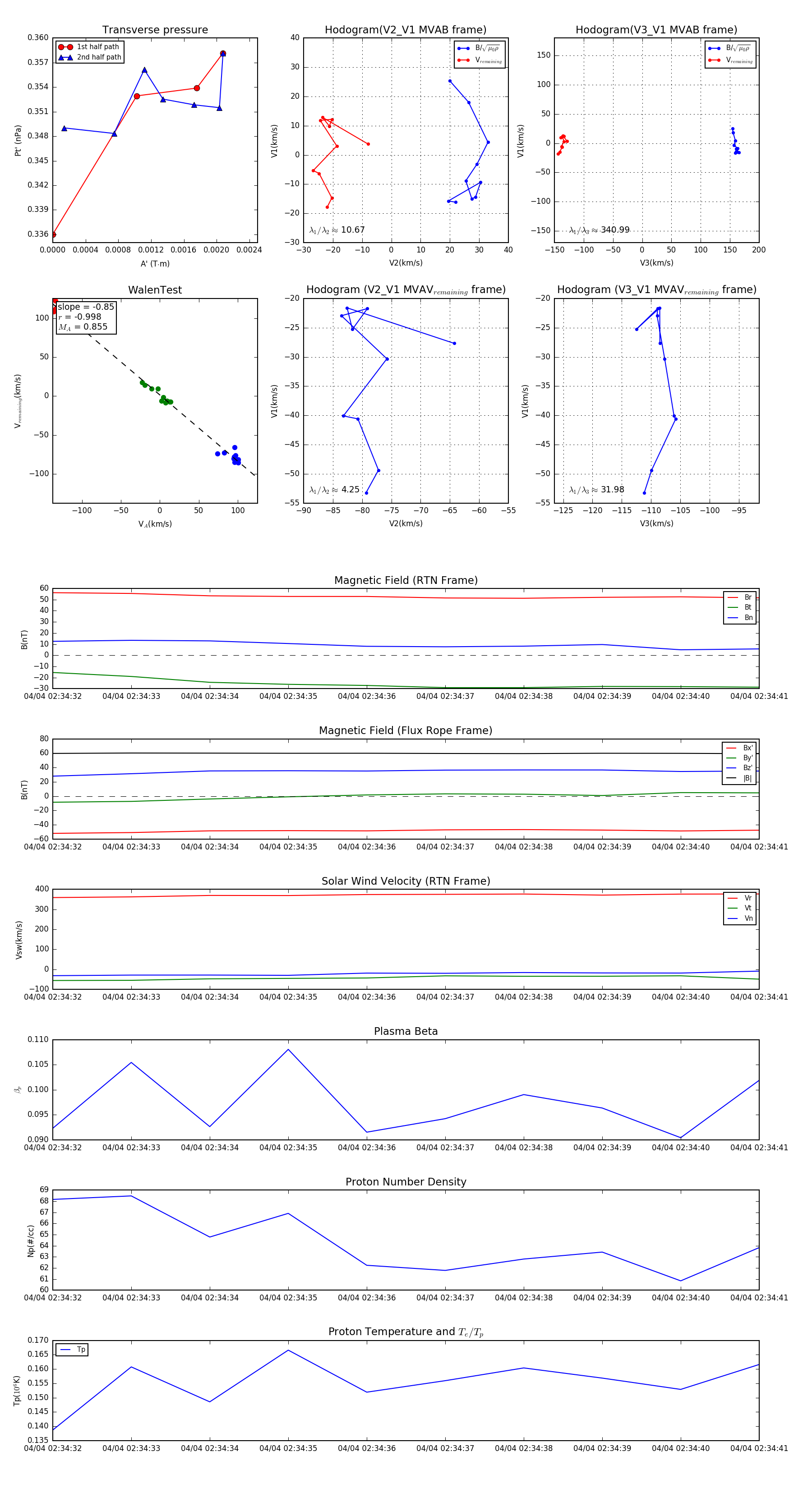
Flux Rope in 2024

Flux Rope Event 2024-04-04 02:34:32 ~ 2024-04-04 02:34:41 (10 seconds)


plot