HOME   LIST
‹–   –›

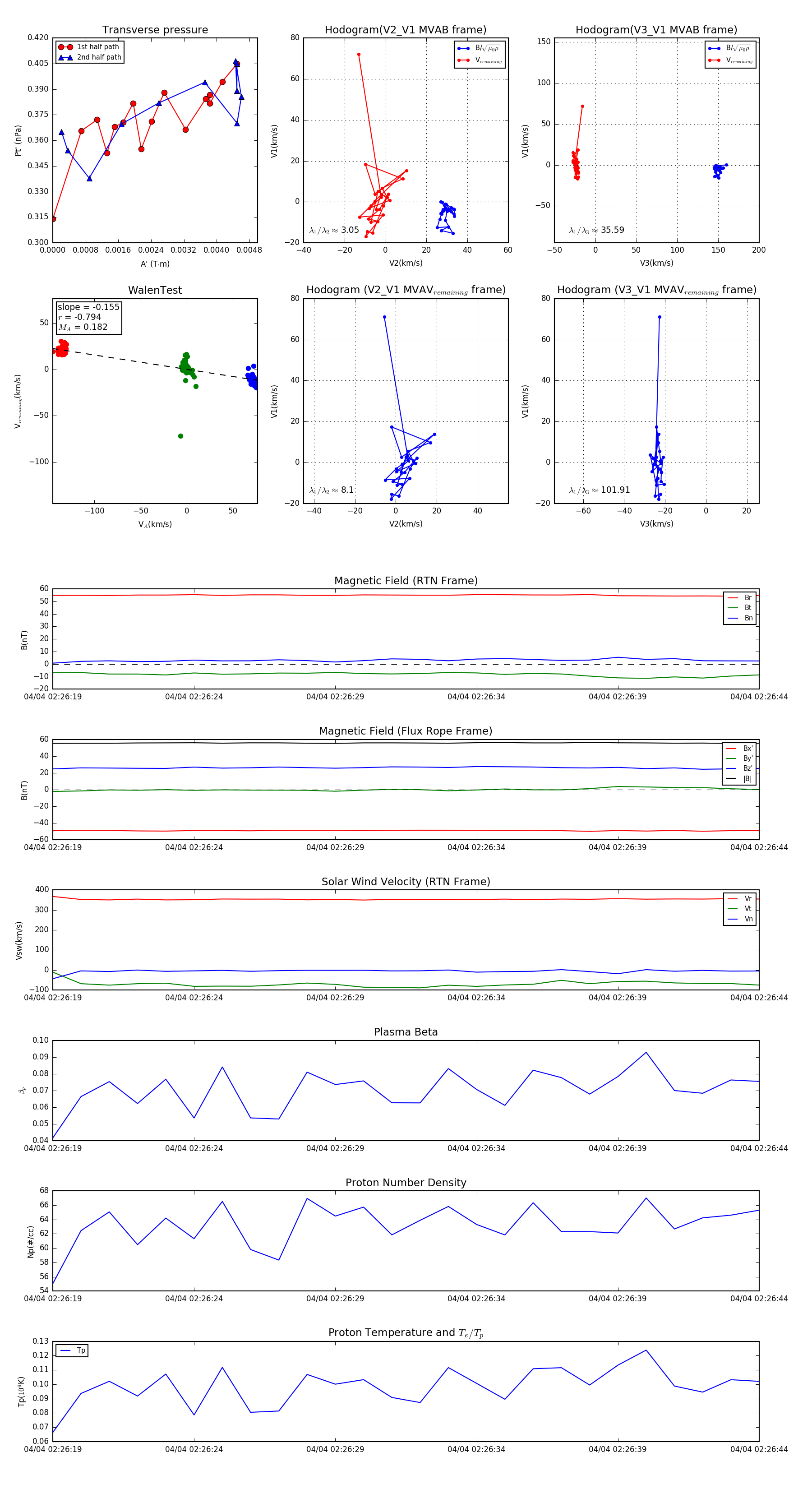
Flux Rope in 2024

Flux Rope Event 2024-04-04 02:26:19 ~ 2024-04-04 02:26:44 (26 seconds)


plot