HOME   LIST
‹–   –›

Flux Rope in 2024

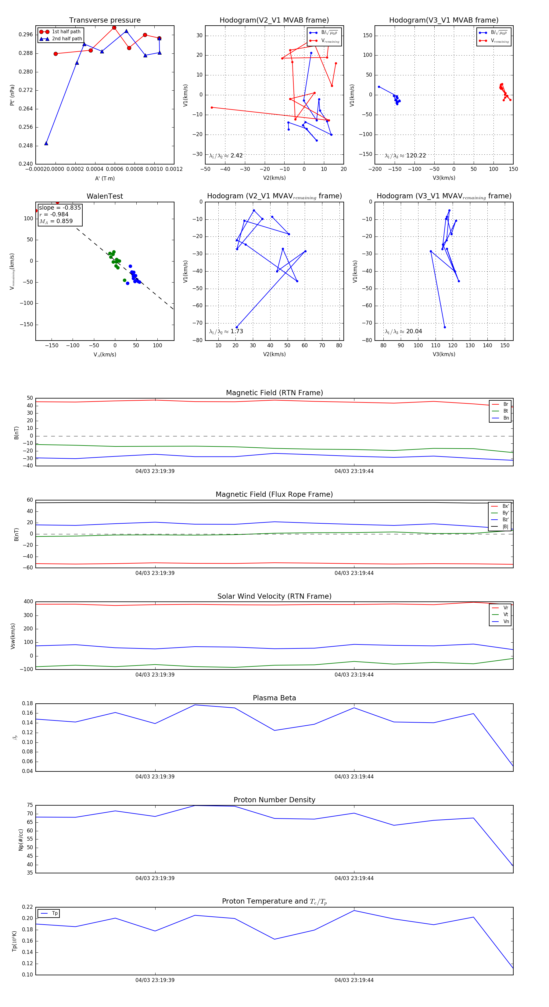
Flux Rope Event 2024-04-03 23:19:36 ~ 2024-04-03 23:19:48 (13 seconds)


plot