HOME   LIST
‹–   –›

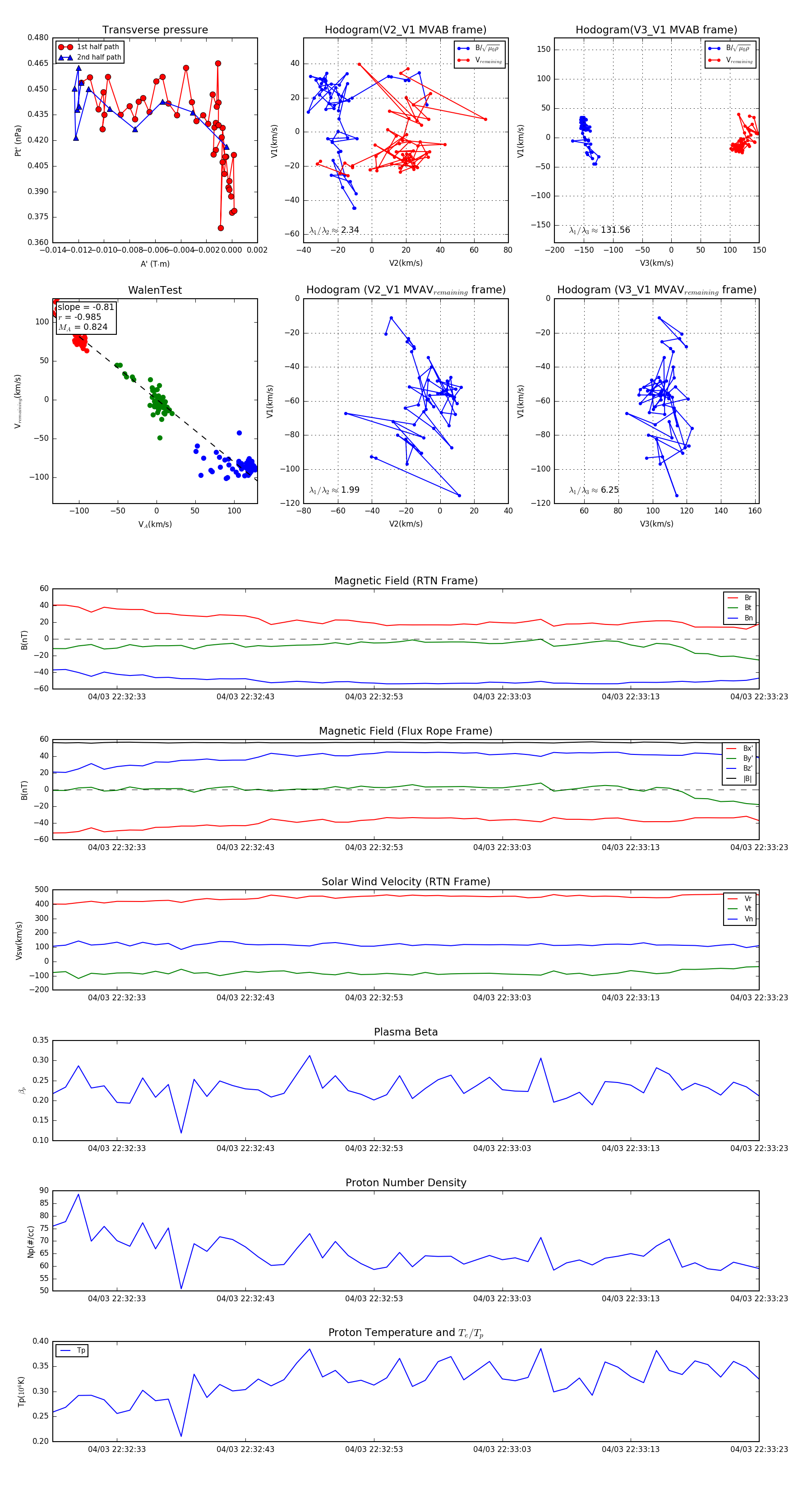
Flux Rope in 2024

Flux Rope Event 2024-04-03 22:32:28 ~ 2024-04-03 22:33:23 (56 seconds)


plot