HOME   LIST
‹–   –›

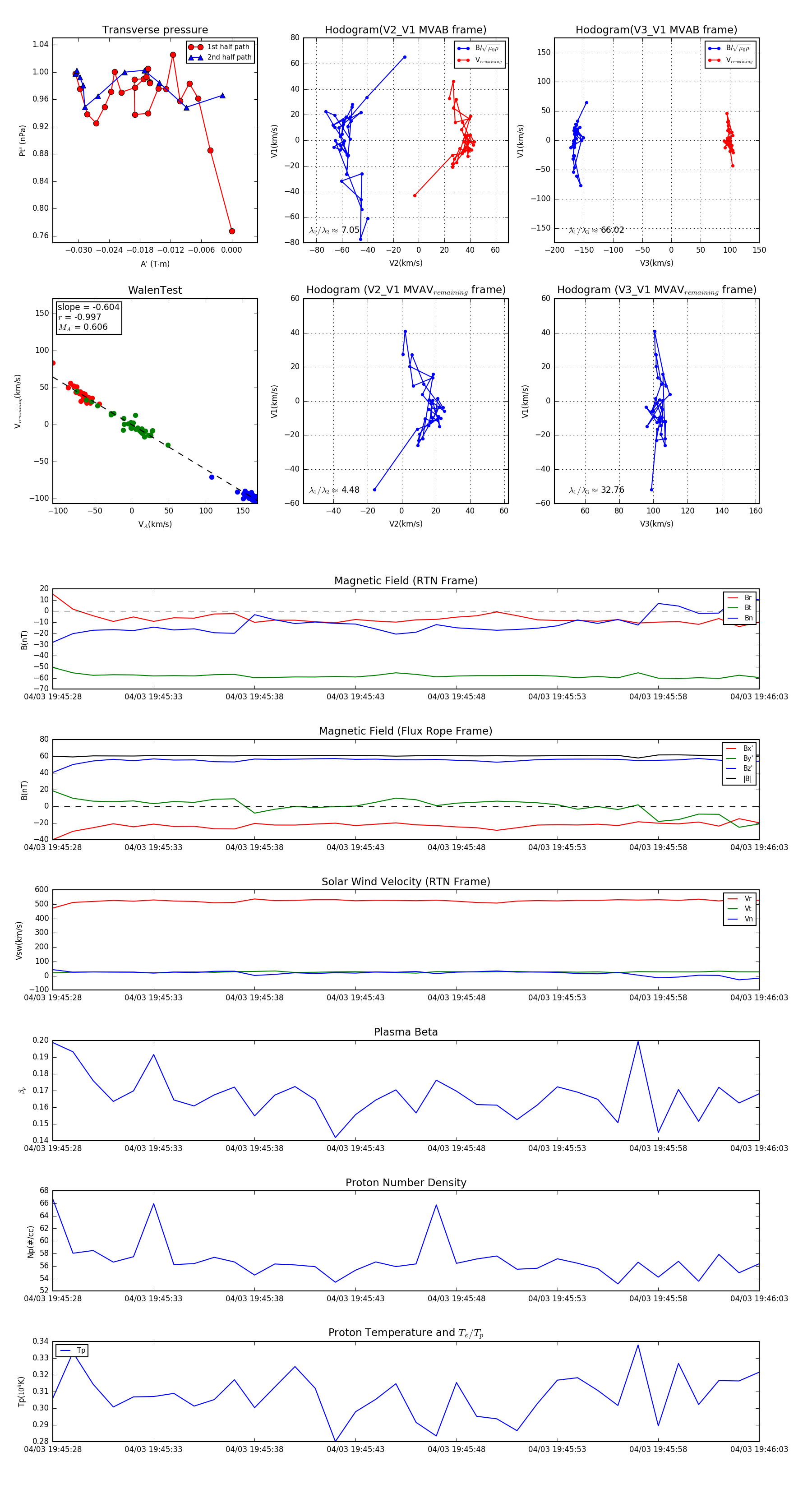
Flux Rope in 2024

Flux Rope Event 2024-04-03 19:45:28 ~ 2024-04-03 19:46:03 (36 seconds)


plot