HOME   LIST
‹–   –›

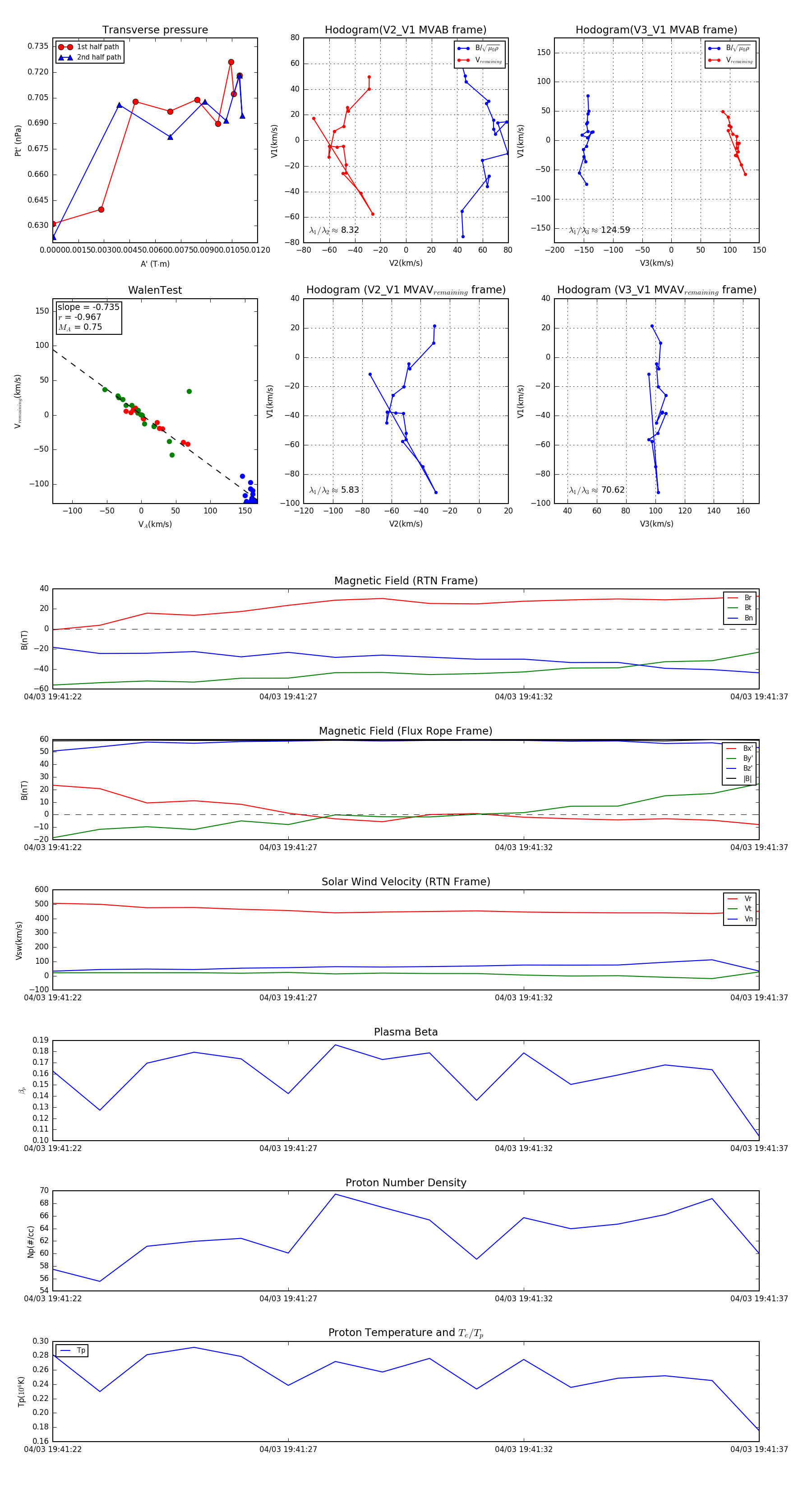
Flux Rope in 2024

Flux Rope Event 2024-04-03 19:41:22 ~ 2024-04-03 19:41:37 (16 seconds)


plot