HOME   LIST
‹–   –›

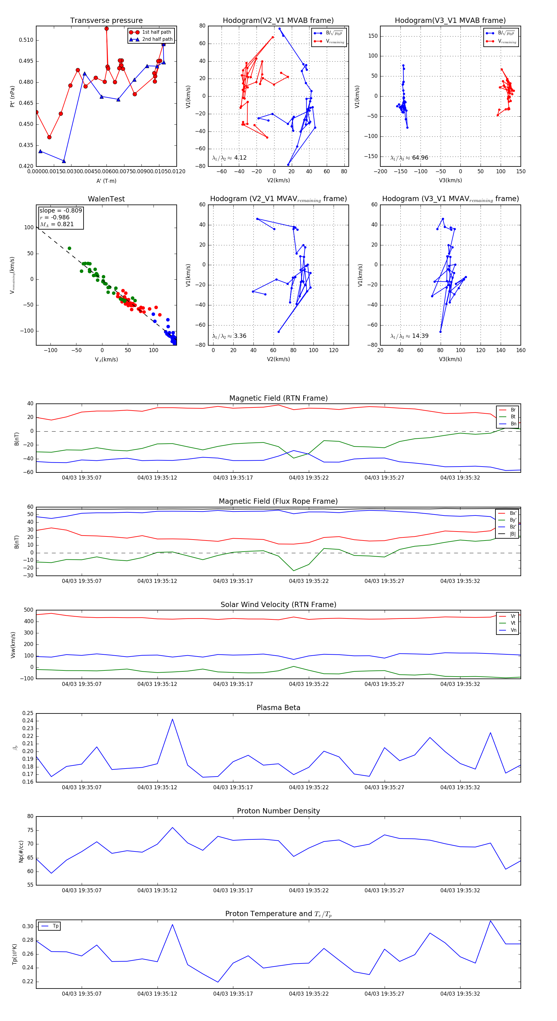
Flux Rope in 2024

Flux Rope Event 2024-04-03 19:35:04 ~ 2024-04-03 19:35:36 (33 seconds)


plot