HOME   LIST
‹–   –›

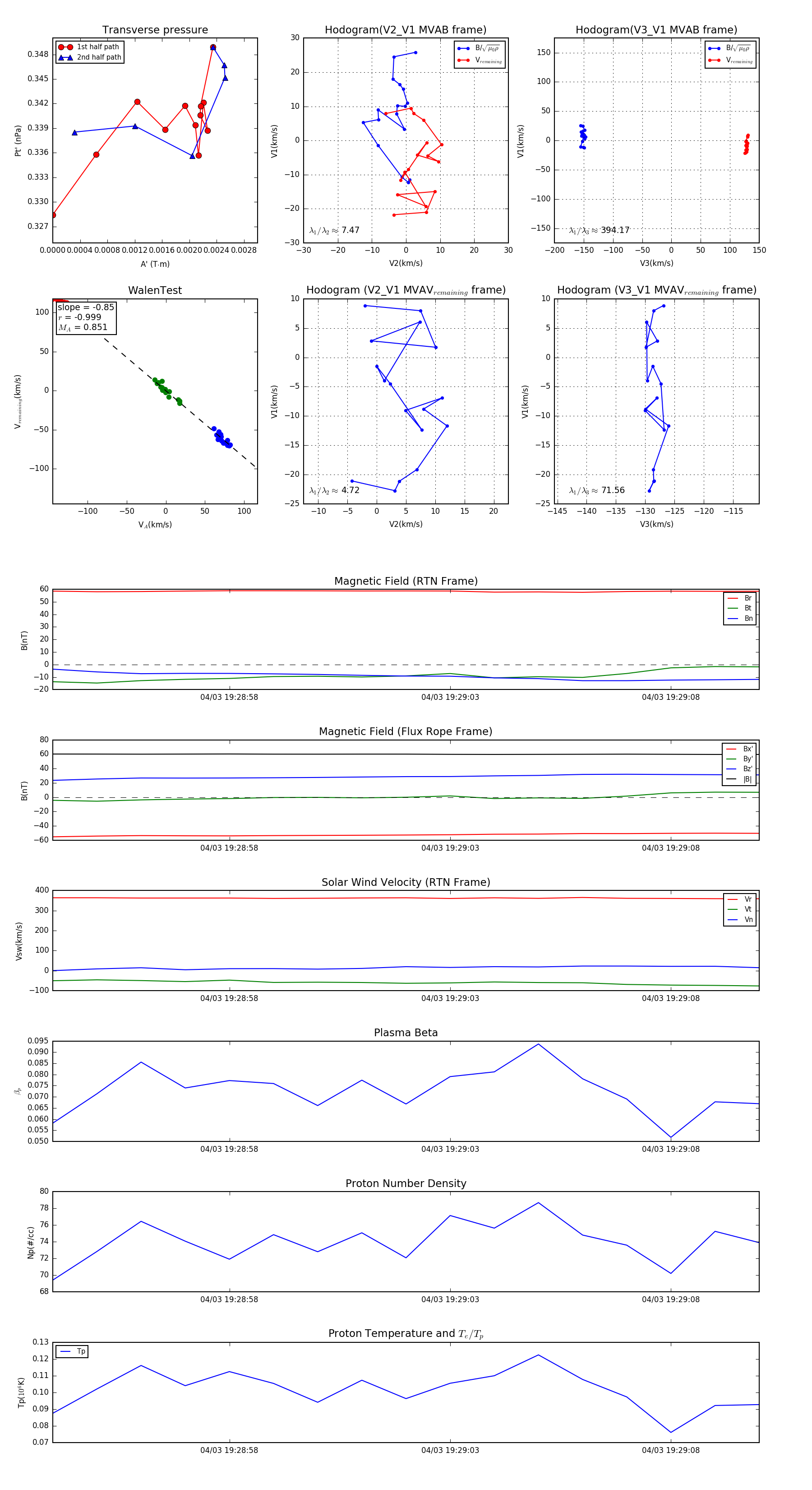
Flux Rope in 2024

Flux Rope Event 2024-04-03 19:28:54 ~ 2024-04-03 19:29:10 (17 seconds)


plot