HOME   LIST
‹–   –›

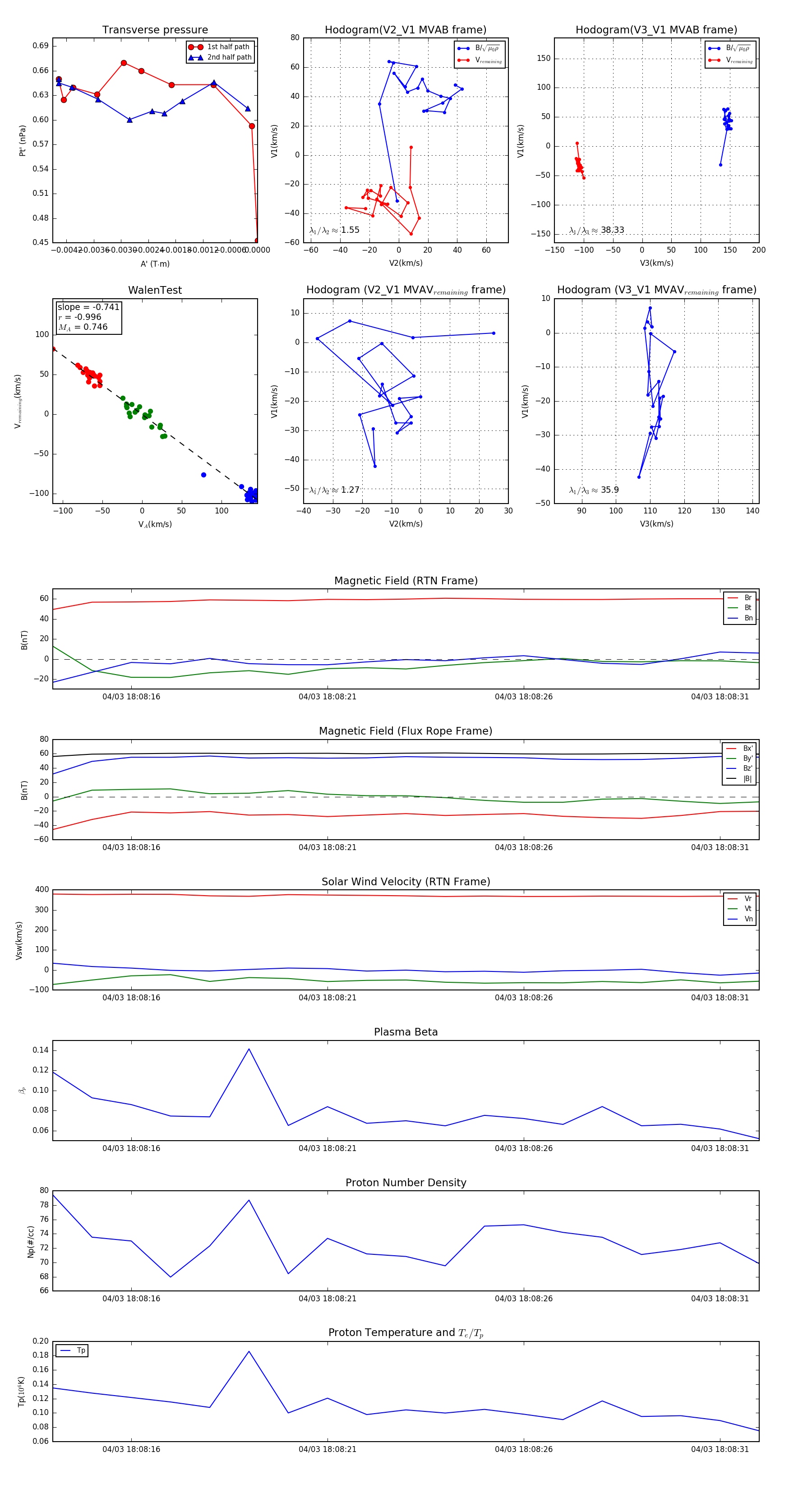
Flux Rope in 2024

Flux Rope Event 2024-04-03 18:08:14 ~ 2024-04-03 18:08:32 (19 seconds)


plot