HOME   LIST
‹–   –›

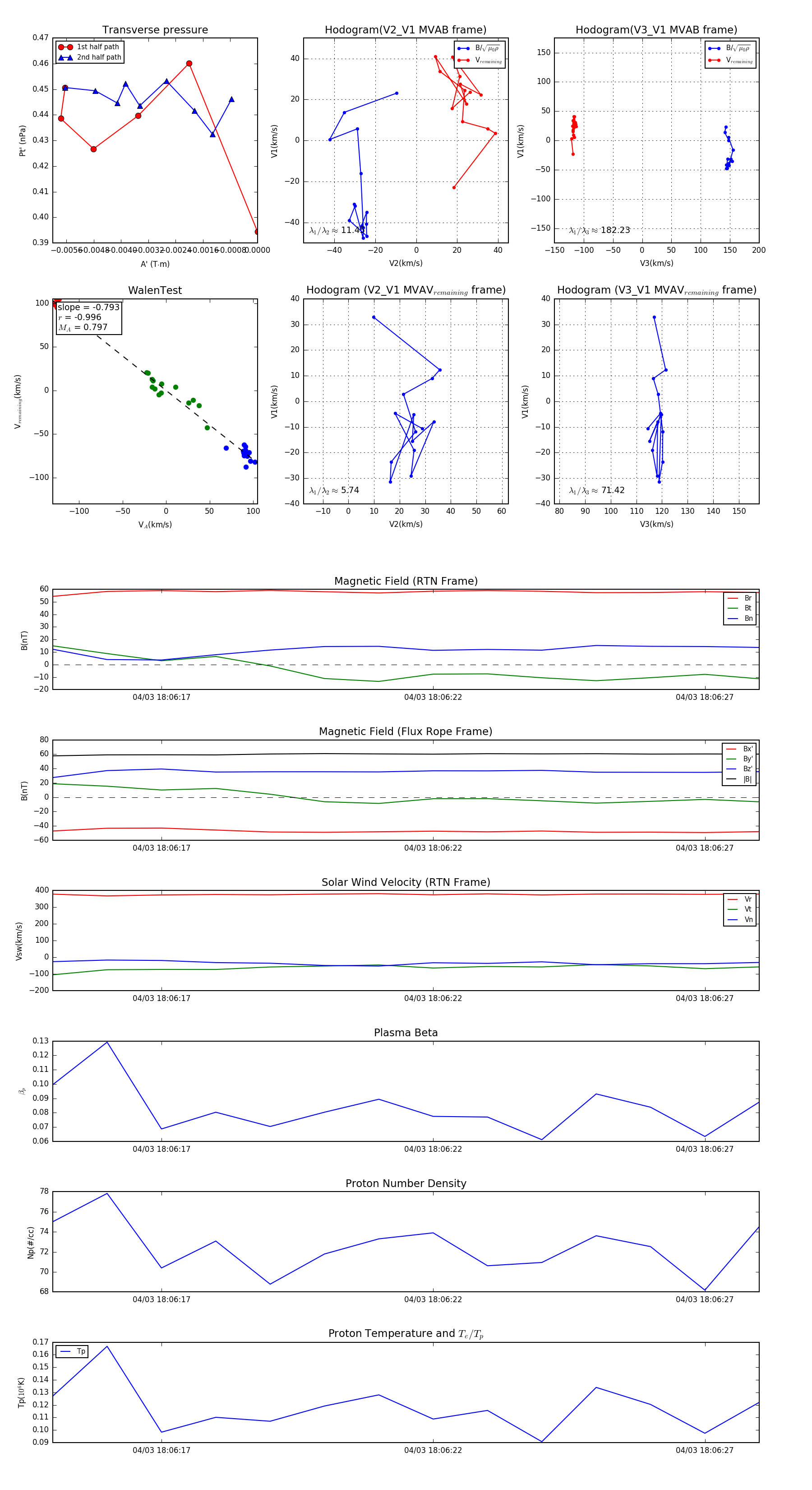
Flux Rope in 2024

Flux Rope Event 2024-04-03 18:06:15 ~ 2024-04-03 18:06:28 (14 seconds)


plot