HOME   LIST
‹–   –›

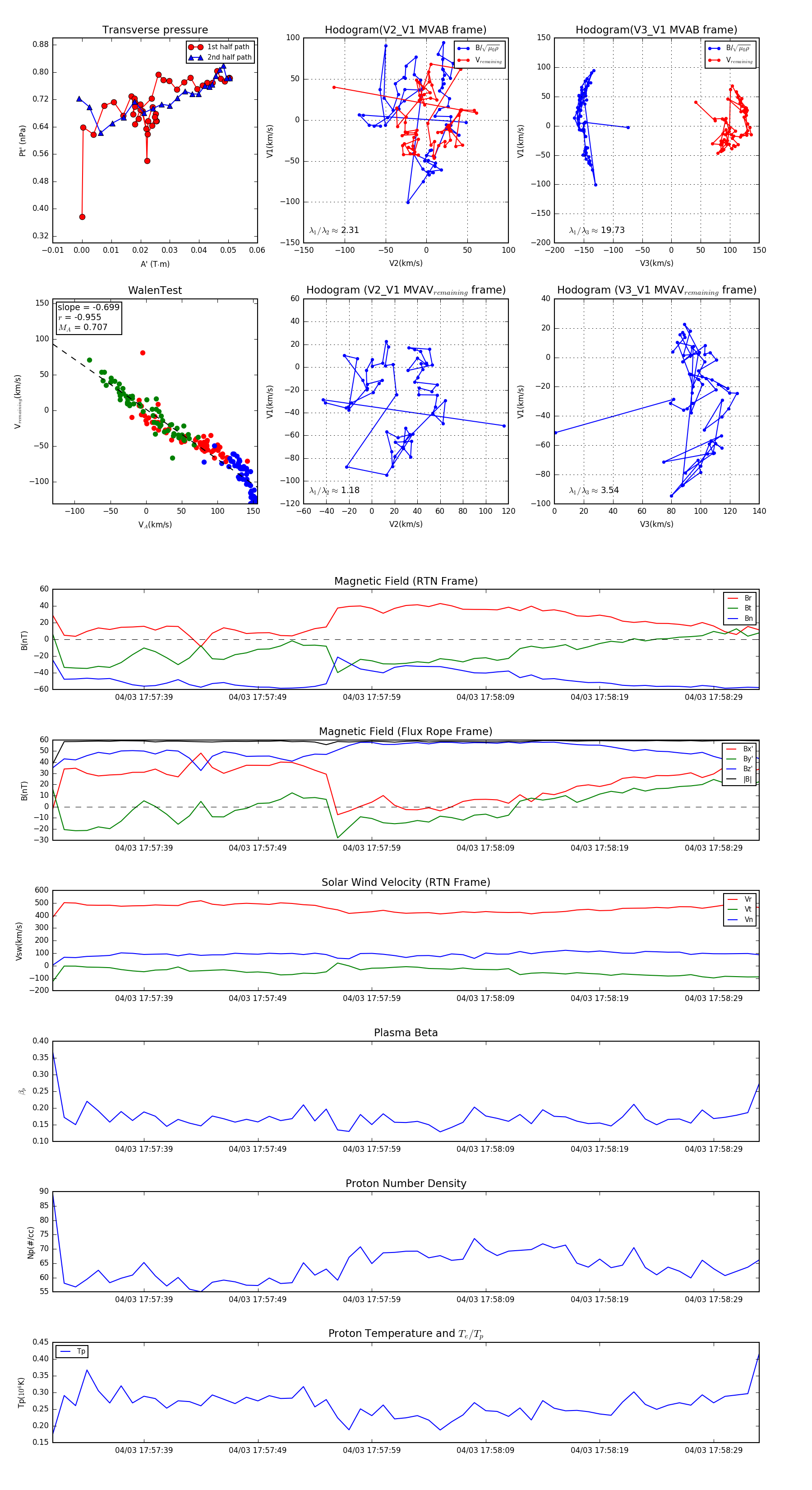
Flux Rope in 2024

Flux Rope Event 2024-04-03 17:57:31 ~ 2024-04-03 17:58:33 (63 seconds)


plot