HOME   LIST
‹–   –›

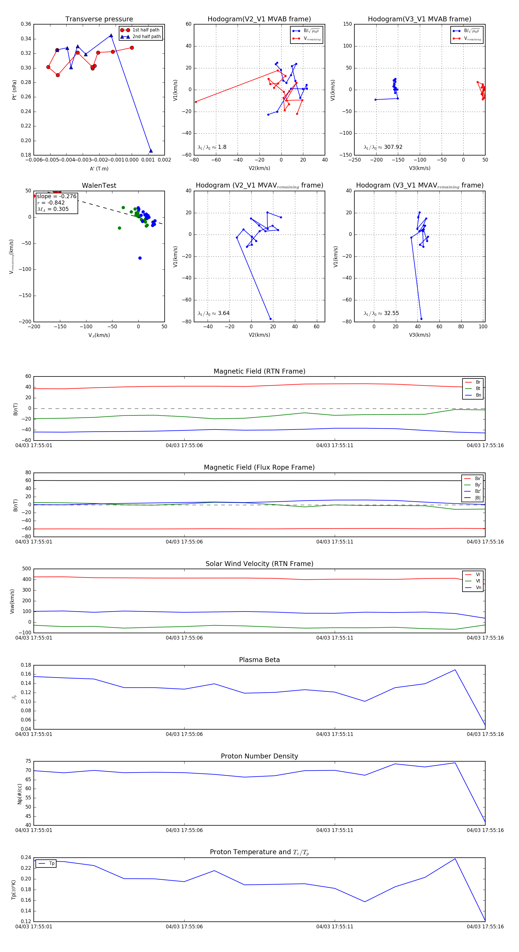
Flux Rope in 2024

Flux Rope Event 2024-04-03 17:55:01 ~ 2024-04-03 17:55:16 (16 seconds)


plot