HOME   LIST
‹–   –›

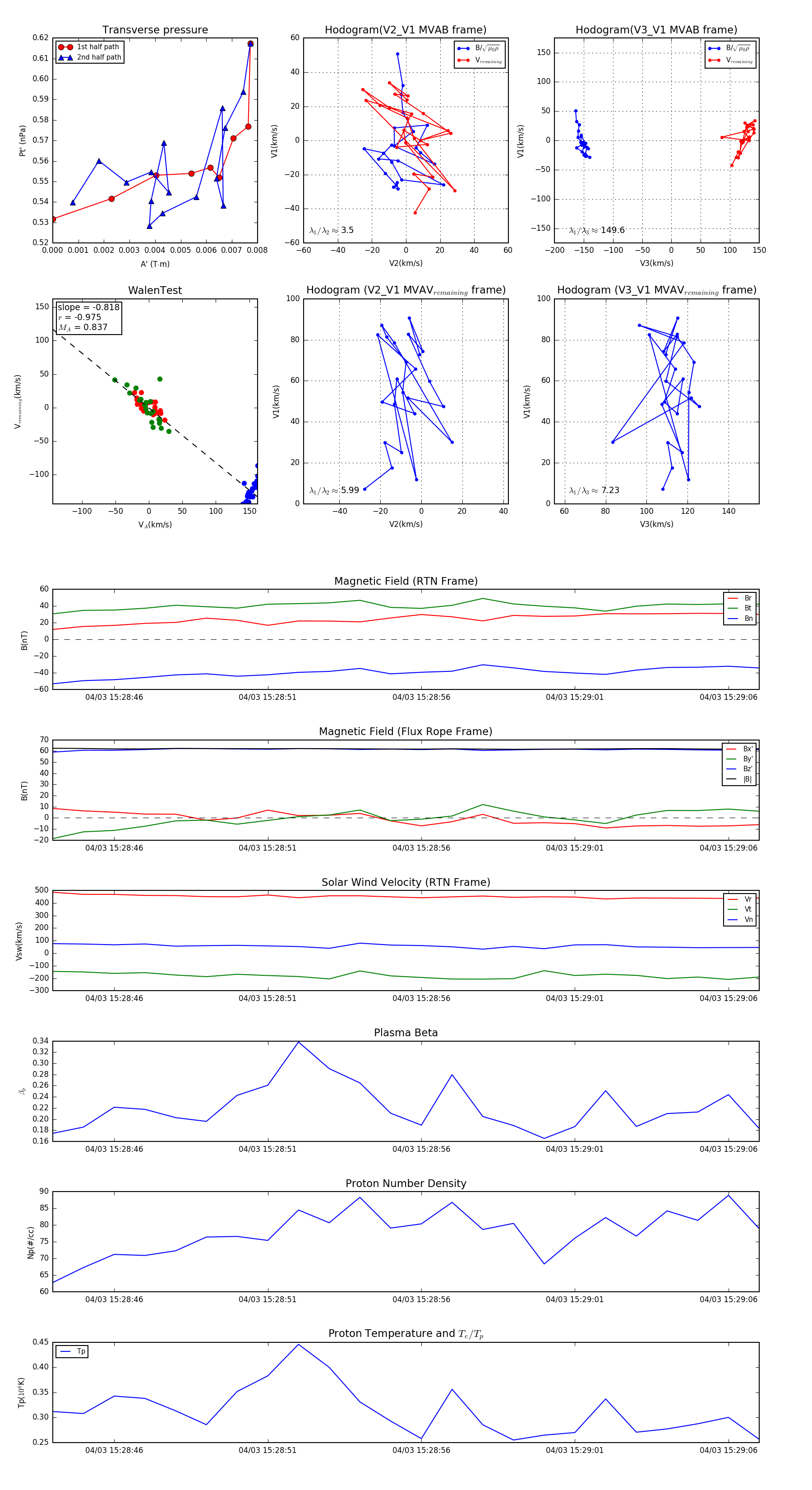
Flux Rope in 2024

Flux Rope Event 2024-04-03 15:28:44 ~ 2024-04-03 15:29:07 (24 seconds)


plot