HOME   LIST
‹–   –›

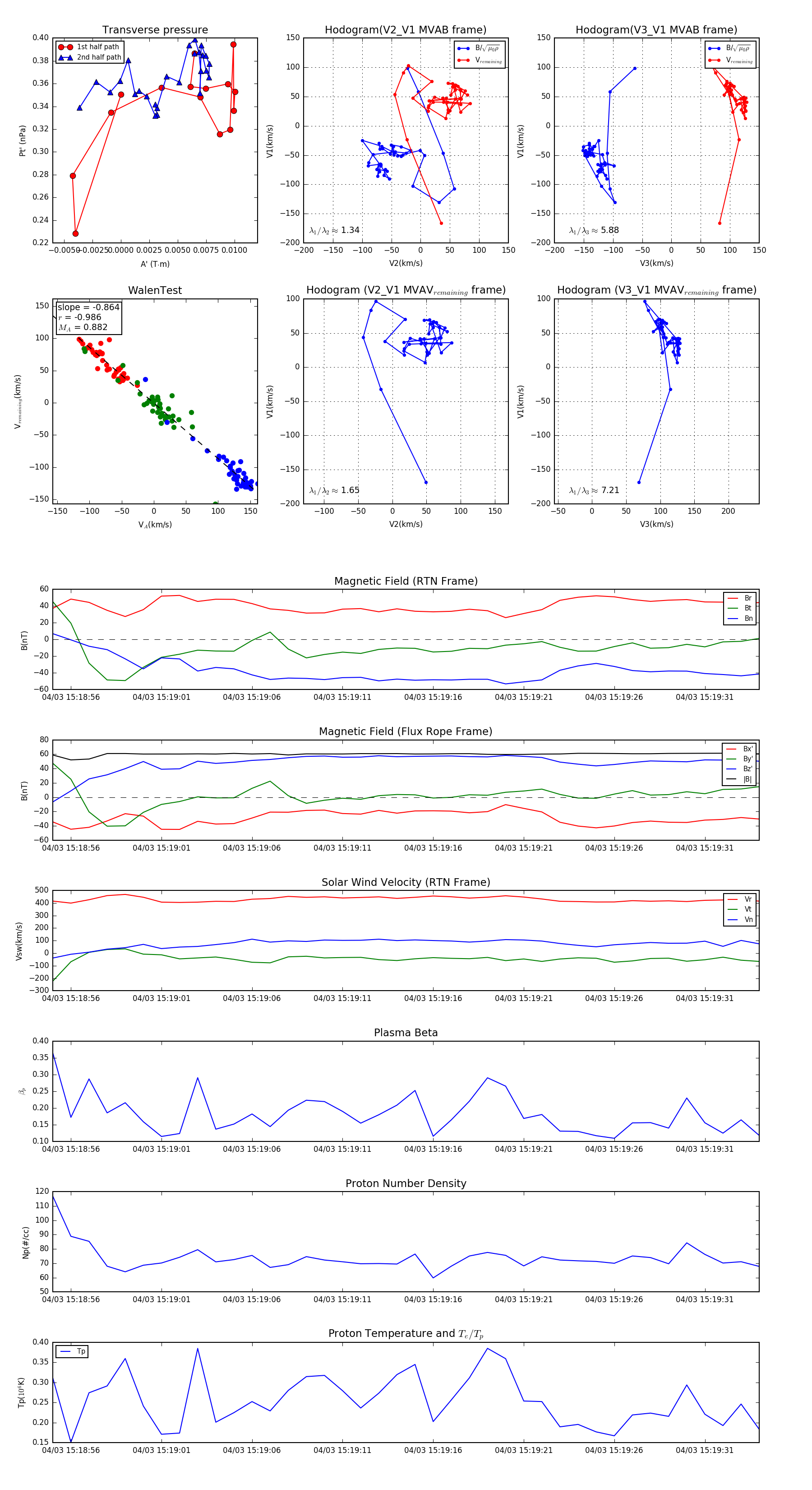
Flux Rope in 2024

Flux Rope Event 2024-04-03 15:18:55 ~ 2024-04-03 15:19:34 (40 seconds)


plot