HOME   LIST
‹–   –›

Flux Rope in 2024

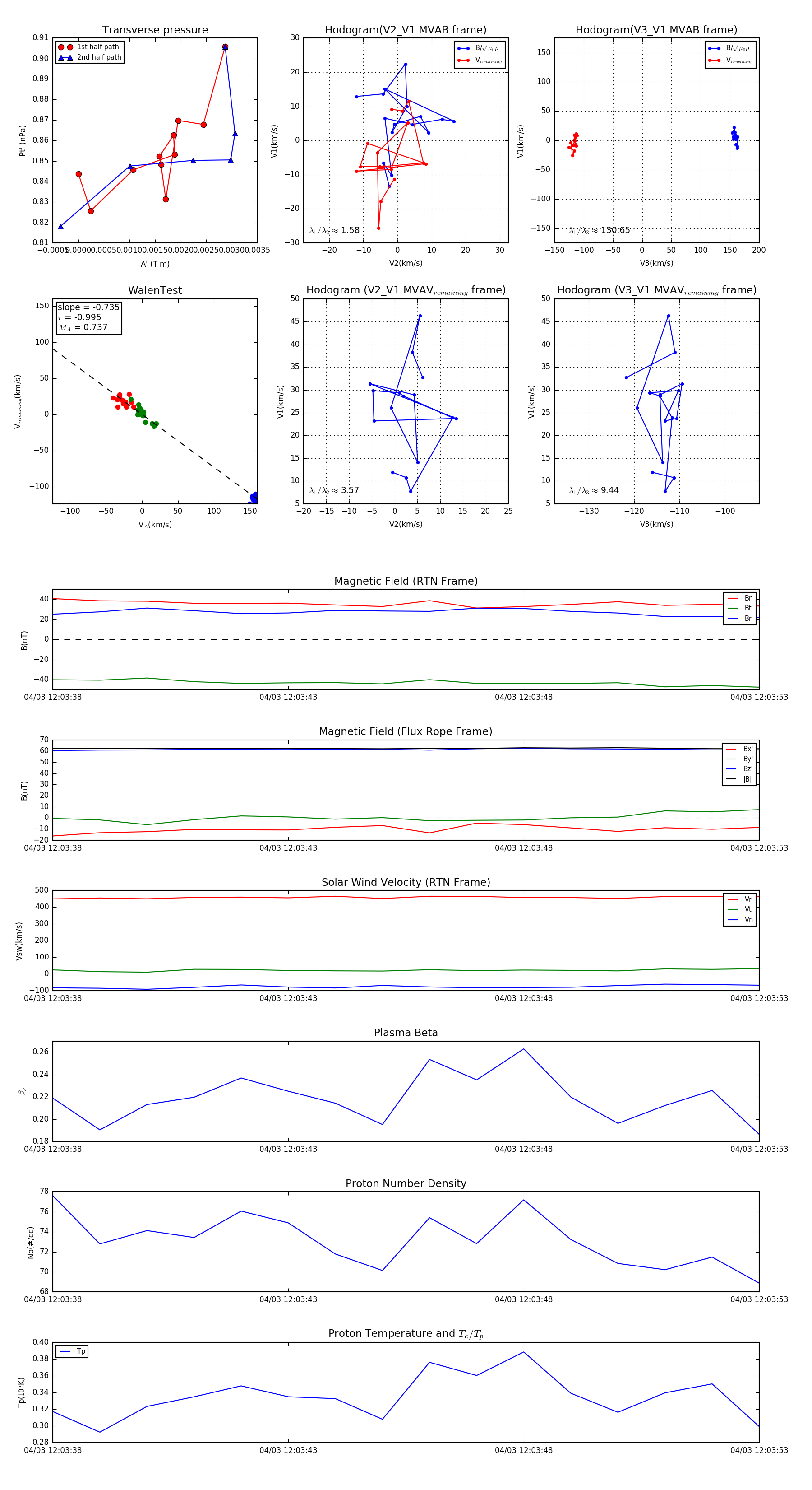
Flux Rope Event 2024-04-03 12:03:38 ~ 2024-04-03 12:03:53 (16 seconds)


plot