HOME   LIST
‹–   –›

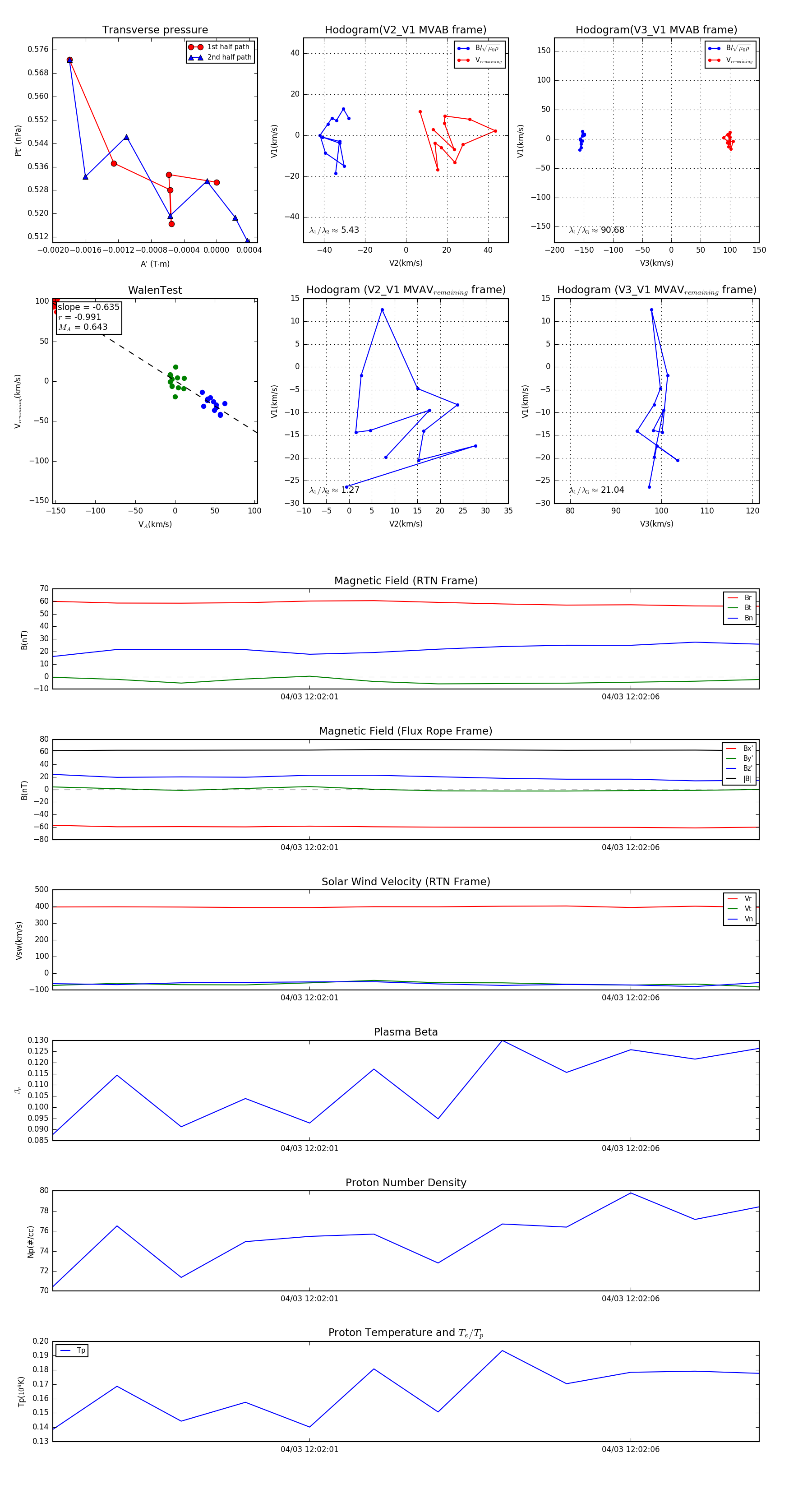
Flux Rope in 2024

Flux Rope Event 2024-04-03 12:01:57 ~ 2024-04-03 12:02:08 (12 seconds)


plot