HOME   LIST
‹–   –›

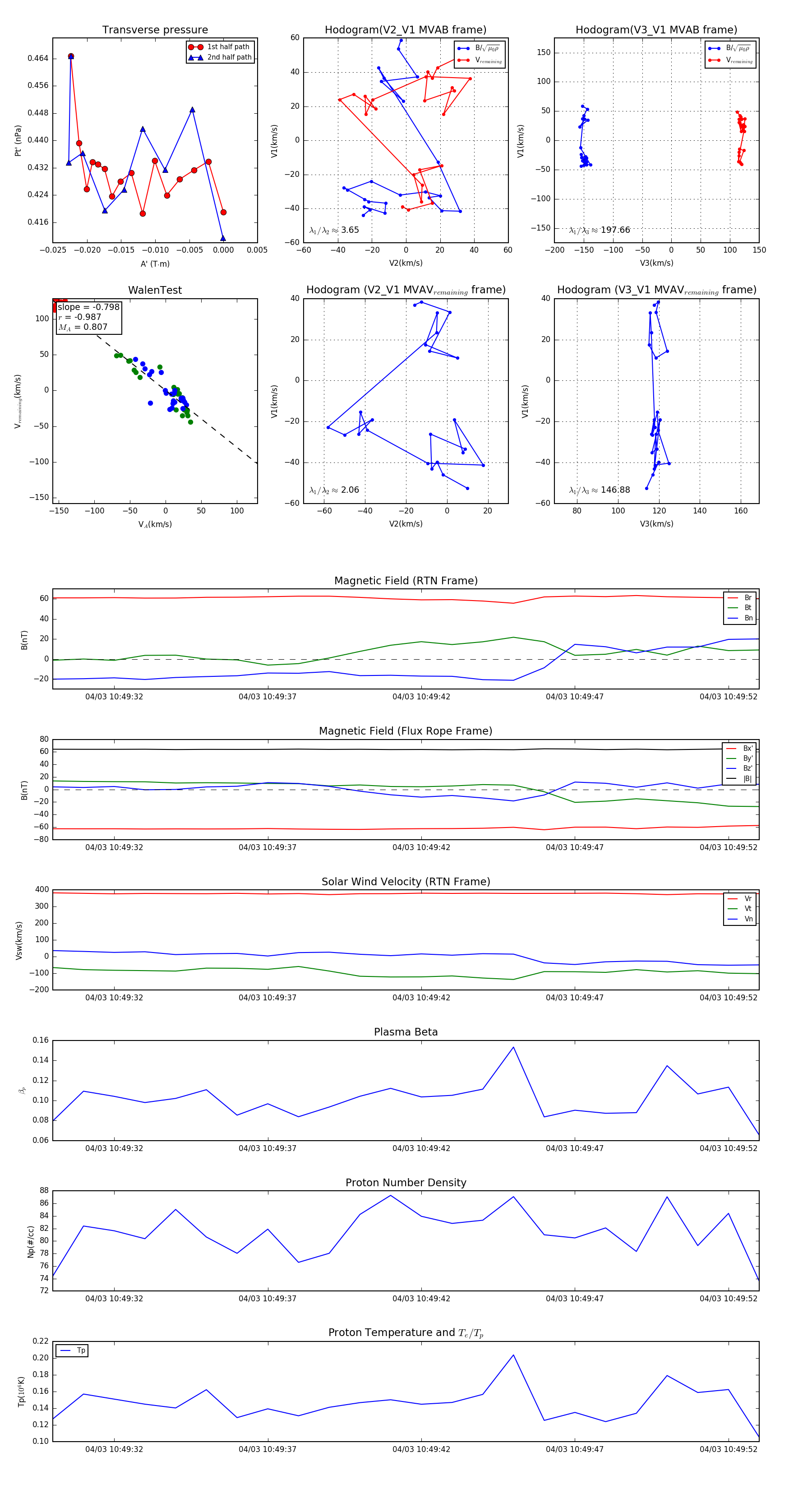
Flux Rope in 2024

Flux Rope Event 2024-04-03 10:49:30 ~ 2024-04-03 10:49:53 (24 seconds)


plot