HOME   LIST
‹–   –›

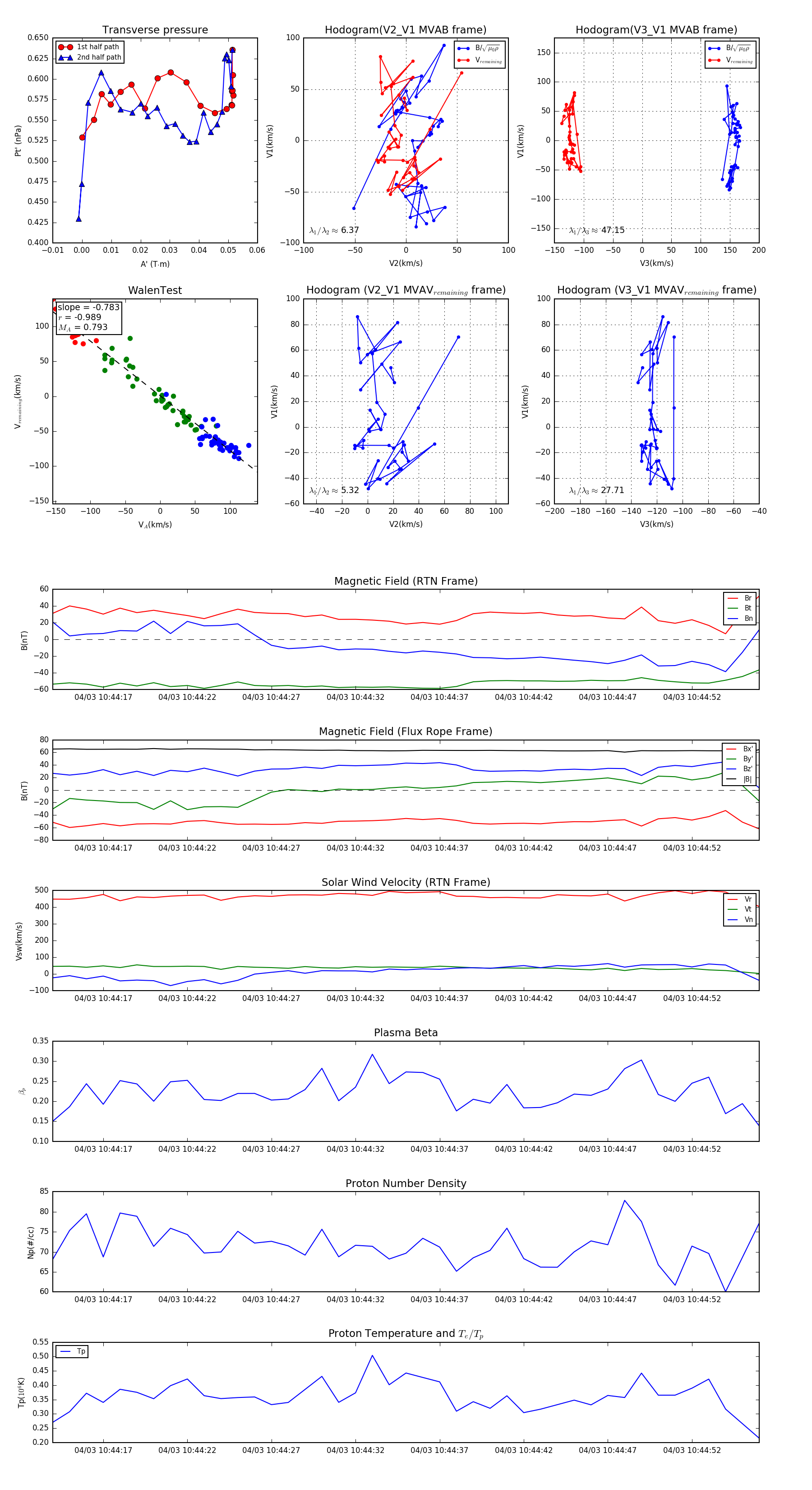
Flux Rope in 2024

Flux Rope Event 2024-04-03 10:44:14 ~ 2024-04-03 10:44:56 (43 seconds)


plot