HOME   LIST
‹–   –›

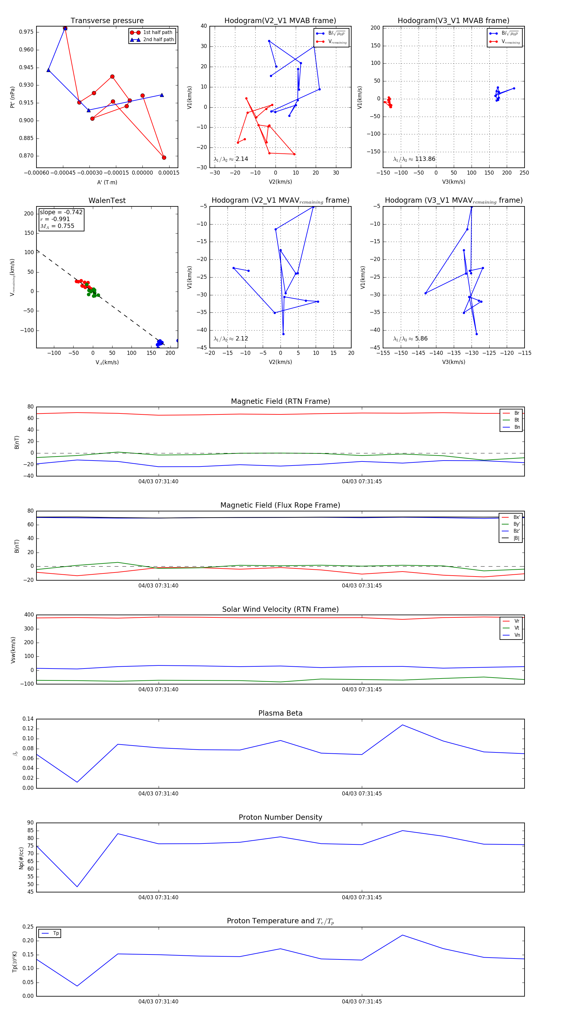
Flux Rope in 2024

Flux Rope Event 2024-04-03 07:31:37 ~ 2024-04-03 07:31:49 (13 seconds)


plot