HOME   LIST
‹–   –›

Flux Rope in 2024

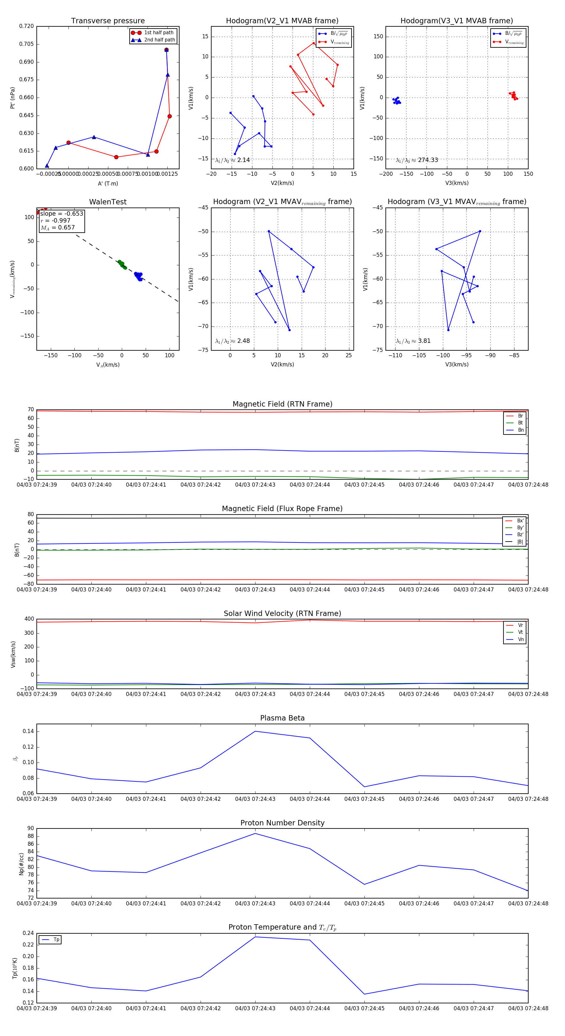
Flux Rope Event 2024-04-03 07:24:39 ~ 2024-04-03 07:24:48 (10 seconds)


plot