HOME   LIST
‹–   –›

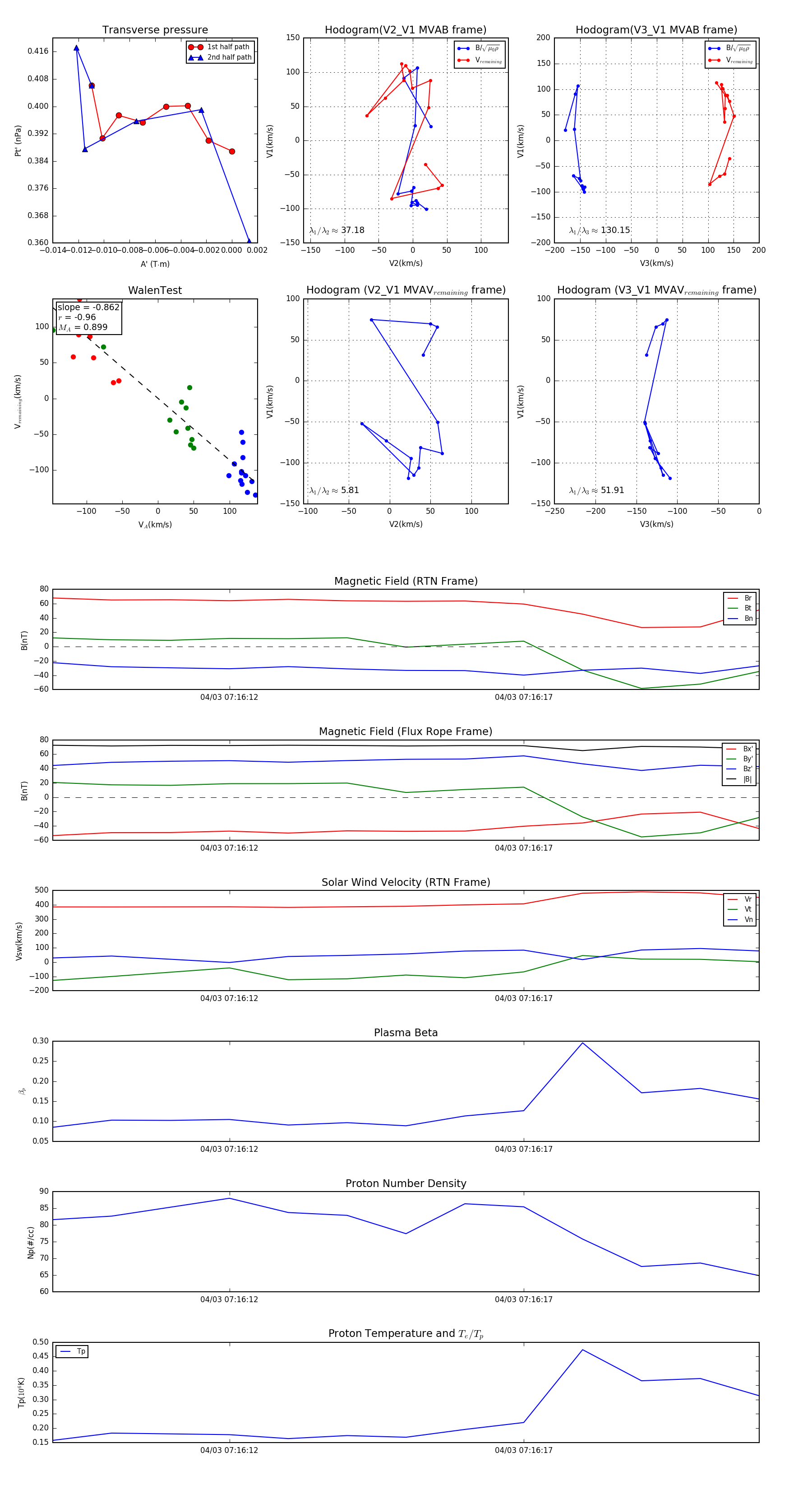
Flux Rope in 2024

Flux Rope Event 2024-04-03 07:16:09 ~ 2024-04-03 07:16:21 (13 seconds)


plot