HOME   LIST
‹–   –›

Flux Rope in 2024

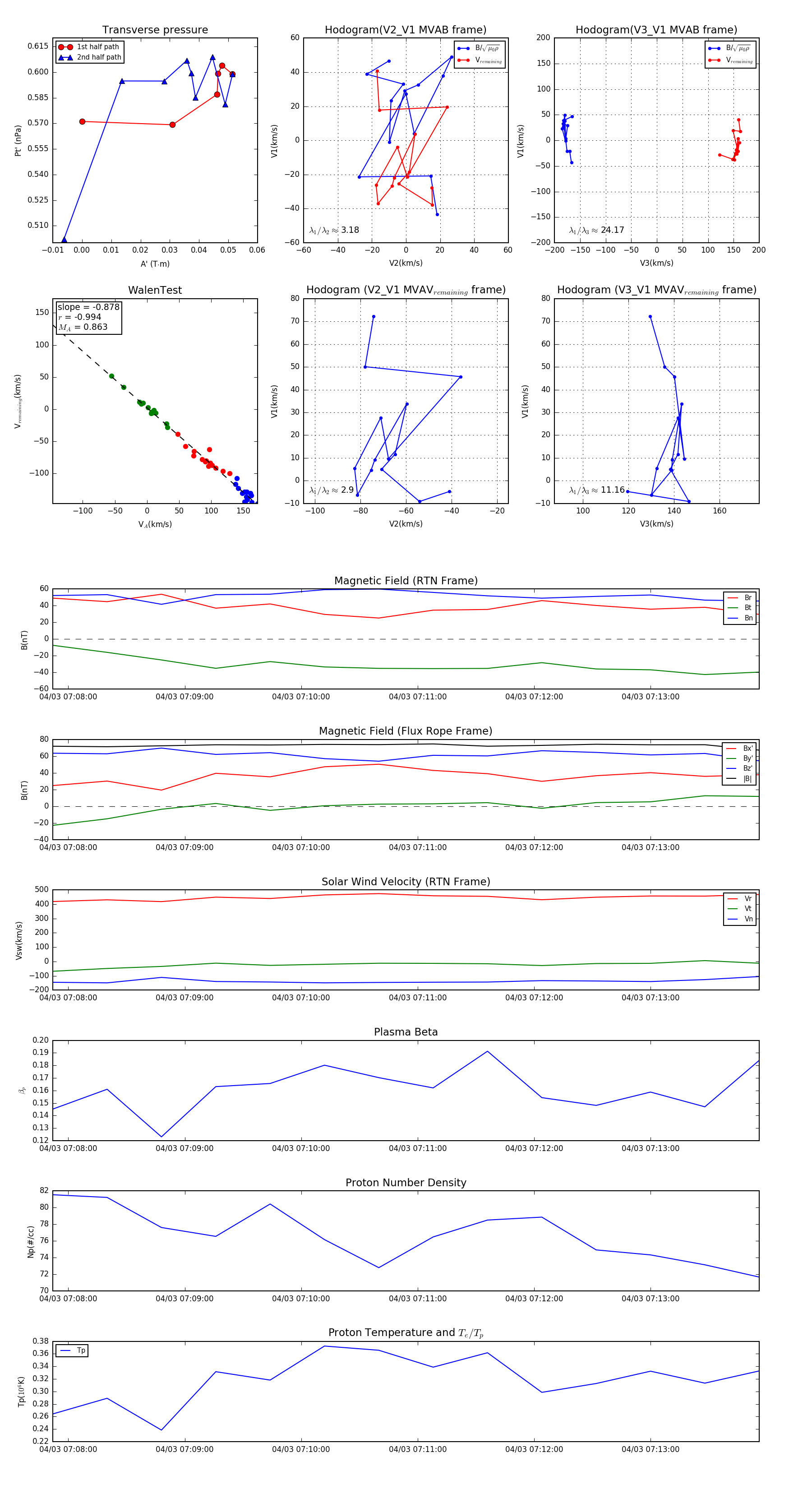
Flux Rope Event 2024-04-03 07:07:52 ~ 2024-04-03 07:13:56 (365 seconds)


plot