HOME   LIST
‹–   –›

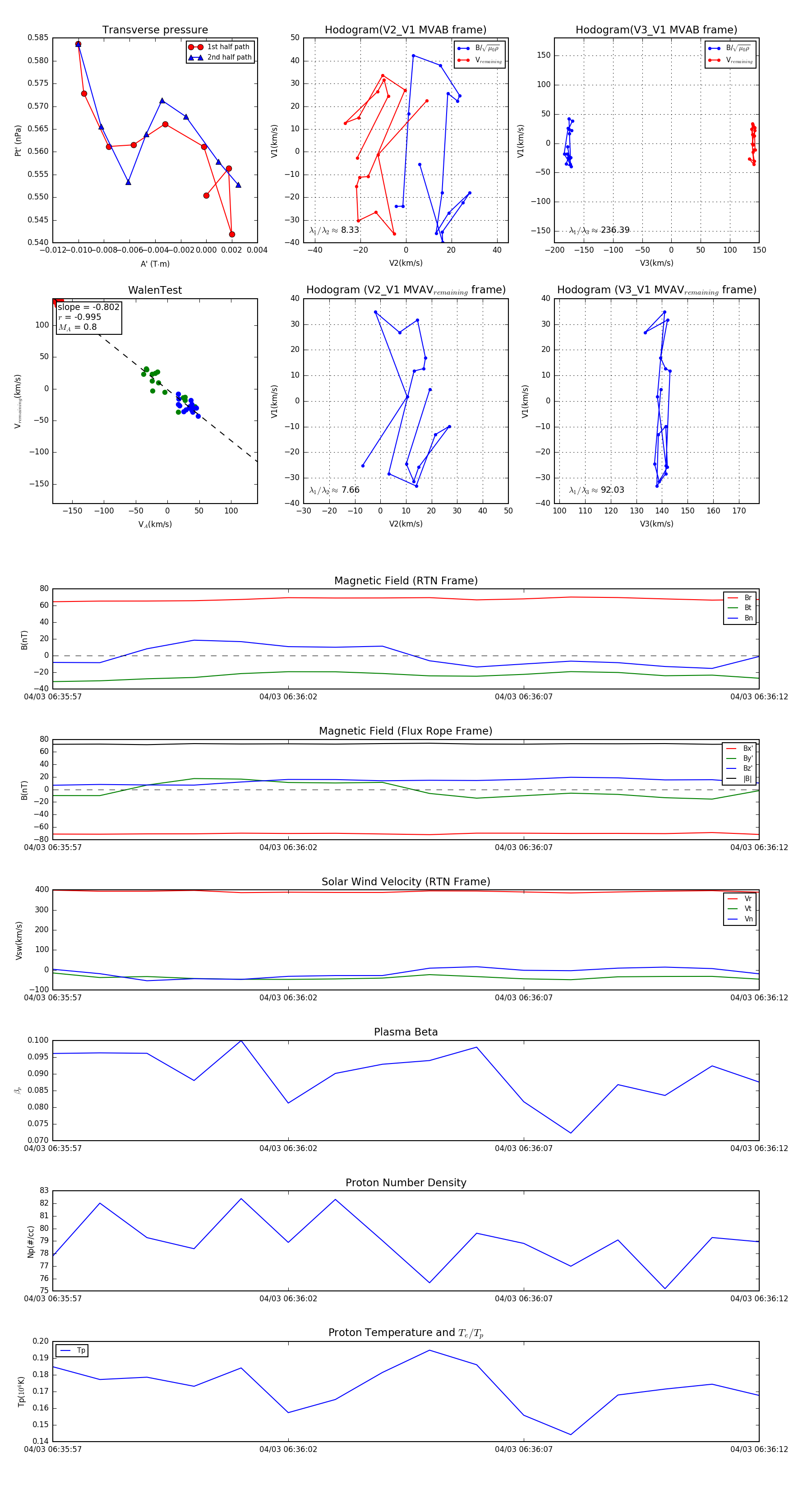
Flux Rope in 2024

Flux Rope Event 2024-04-03 06:35:57 ~ 2024-04-03 06:36:12 (16 seconds)


plot