HOME   LIST
‹–   –›

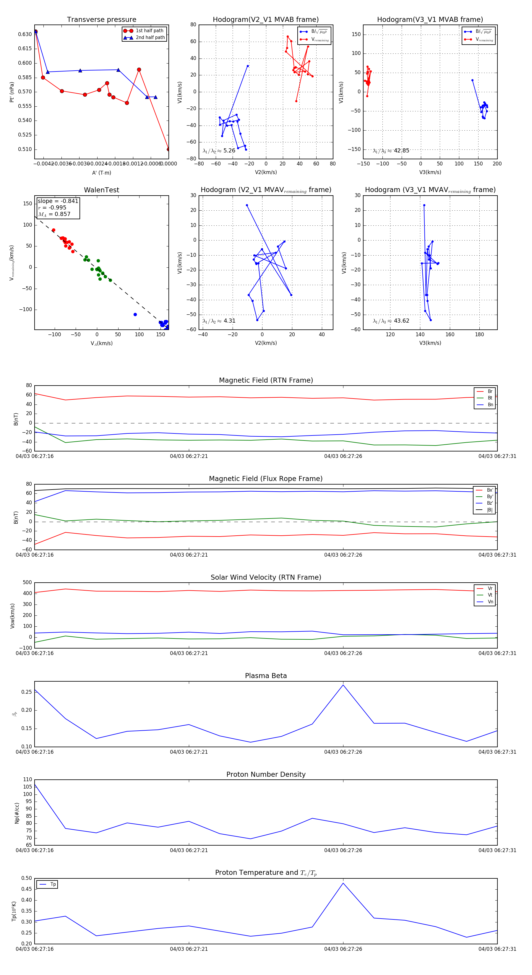
Flux Rope in 2024

Flux Rope Event 2024-04-03 06:27:16 ~ 2024-04-03 06:27:31 (16 seconds)


plot