HOME   LIST
‹–   –›

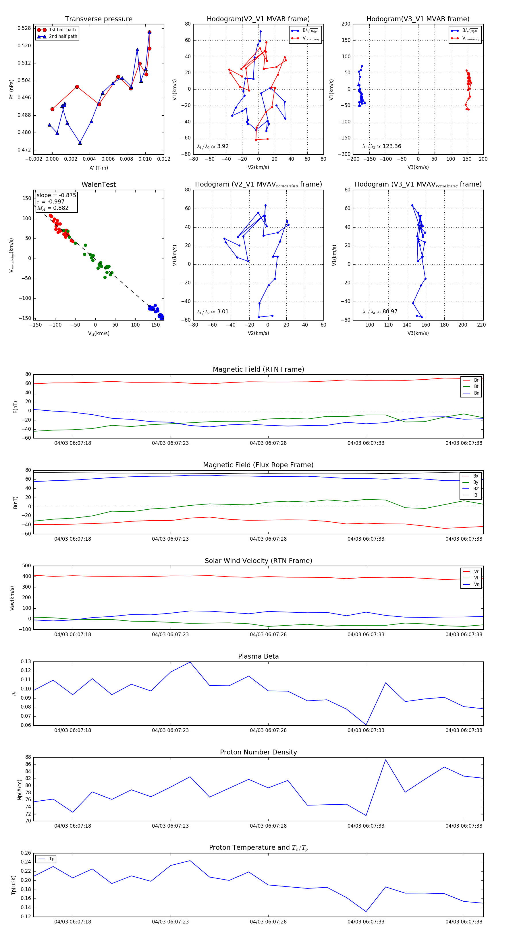
Flux Rope in 2024

Flux Rope Event 2024-04-03 06:07:16 ~ 2024-04-03 06:07:39 (24 seconds)


plot