HOME   LIST
‹–   –›

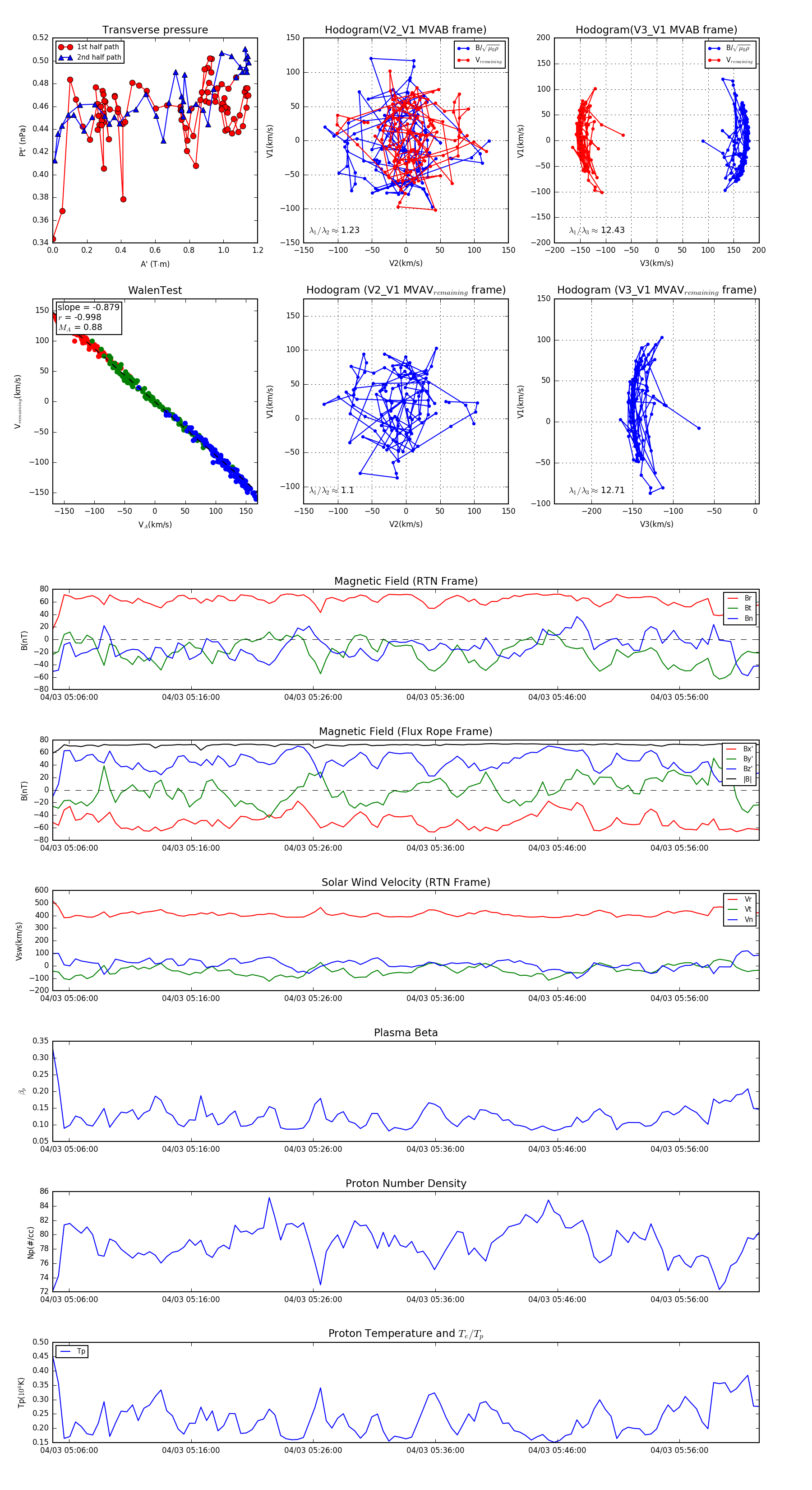
Flux Rope in 2024

Flux Rope Event 2024-04-03 05:04:40 ~ 2024-04-03 06:02:32 (3473 seconds)


plot