HOME   LIST
‹–   –›

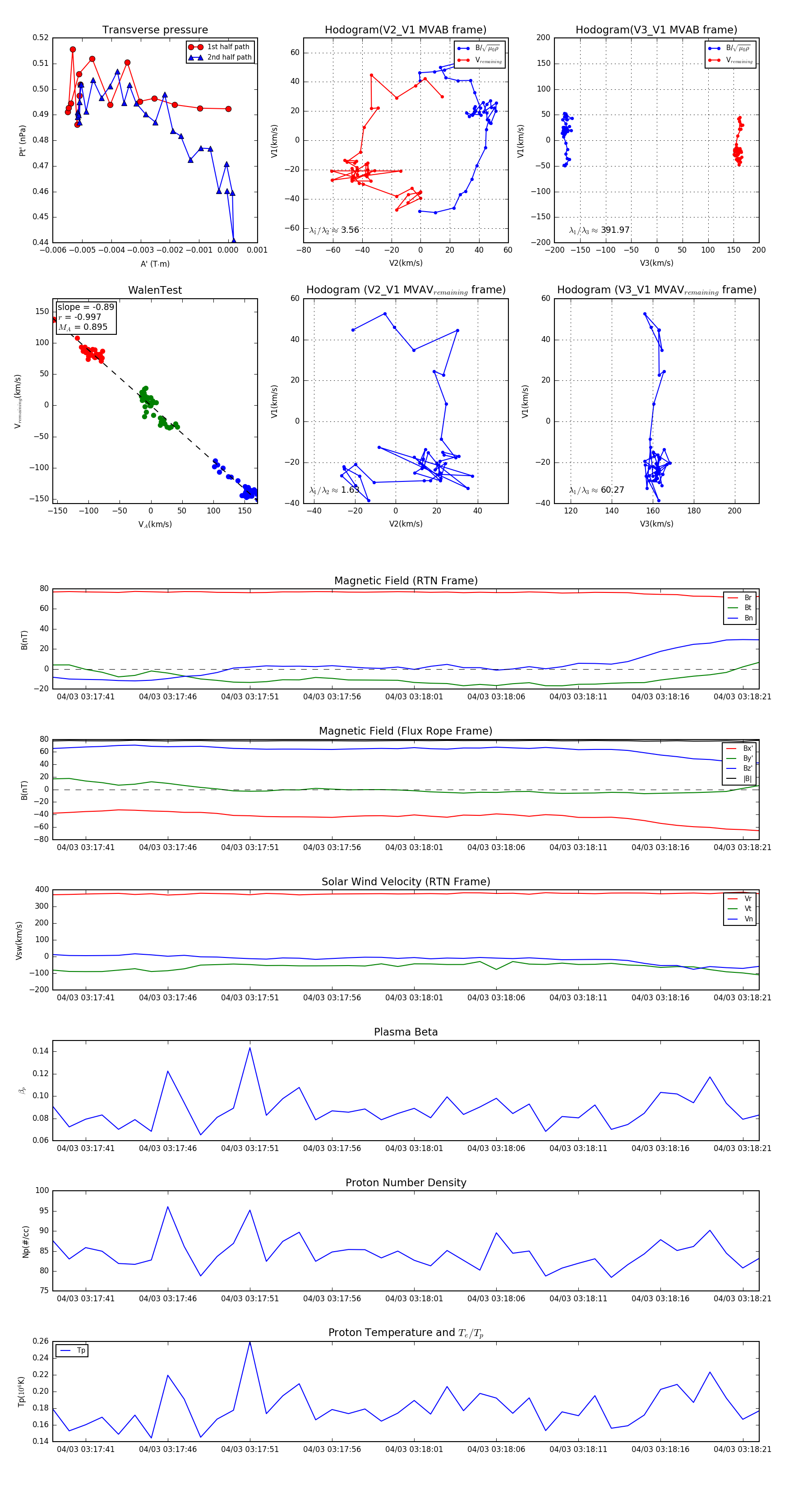
Flux Rope in 2024

Flux Rope Event 2024-04-03 03:17:39 ~ 2024-04-03 03:18:22 (44 seconds)


plot