HOME   LIST
‹–   –›

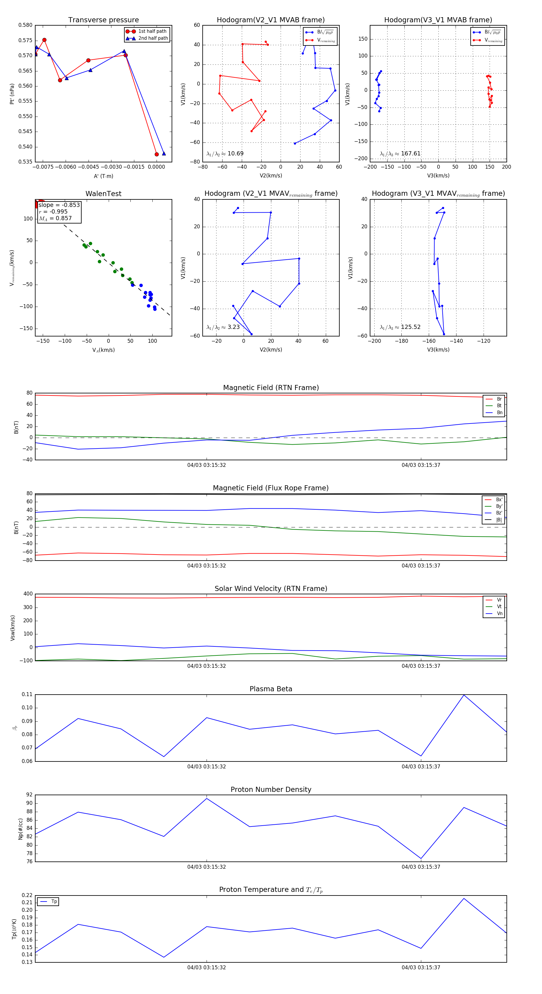
Flux Rope in 2024

Flux Rope Event 2024-04-03 03:15:28 ~ 2024-04-03 03:15:39 (12 seconds)


plot