HOME   LIST
‹–   –›

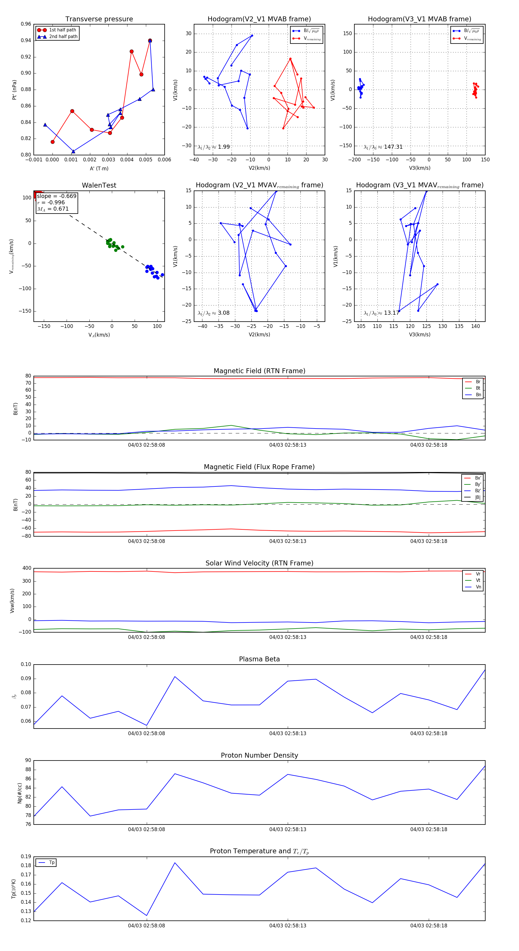
Flux Rope in 2024

Flux Rope Event 2024-04-03 02:58:04 ~ 2024-04-03 02:58:20 (17 seconds)


plot