HOME   LIST
‹–   –›

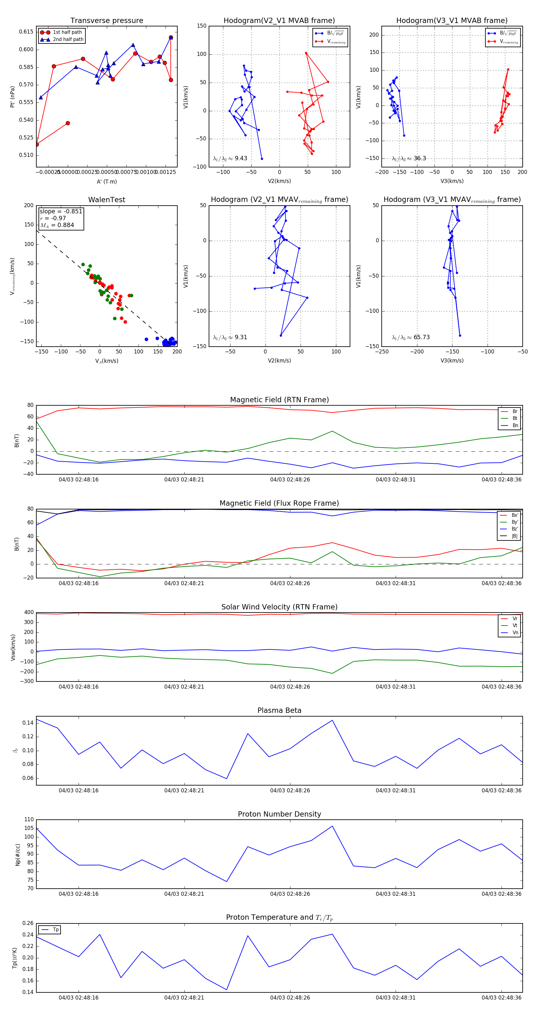
Flux Rope in 2024

Flux Rope Event 2024-04-03 02:48:14 ~ 2024-04-03 02:48:37 (24 seconds)


plot