HOME   LIST
‹–   –›

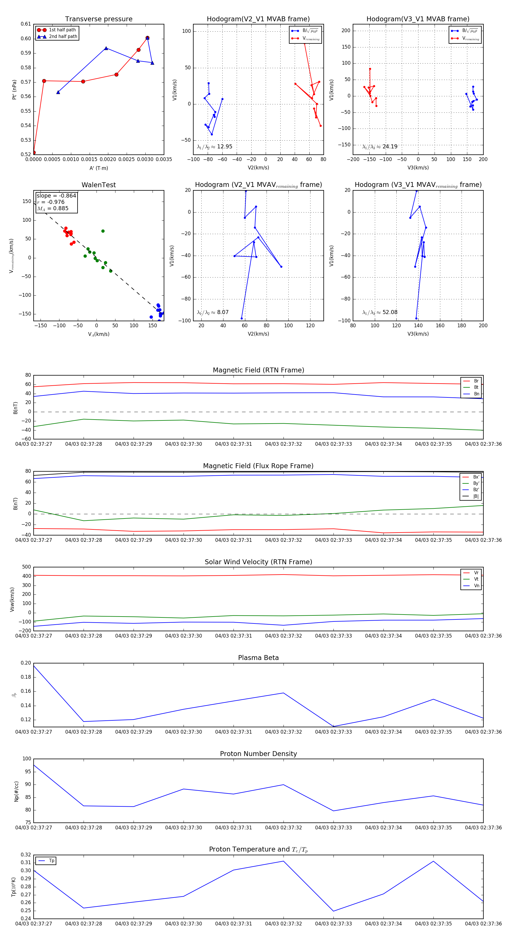
Flux Rope in 2024

Flux Rope Event 2024-04-03 02:37:27 ~ 2024-04-03 02:37:36 (10 seconds)


plot