HOME   LIST
‹–   –›

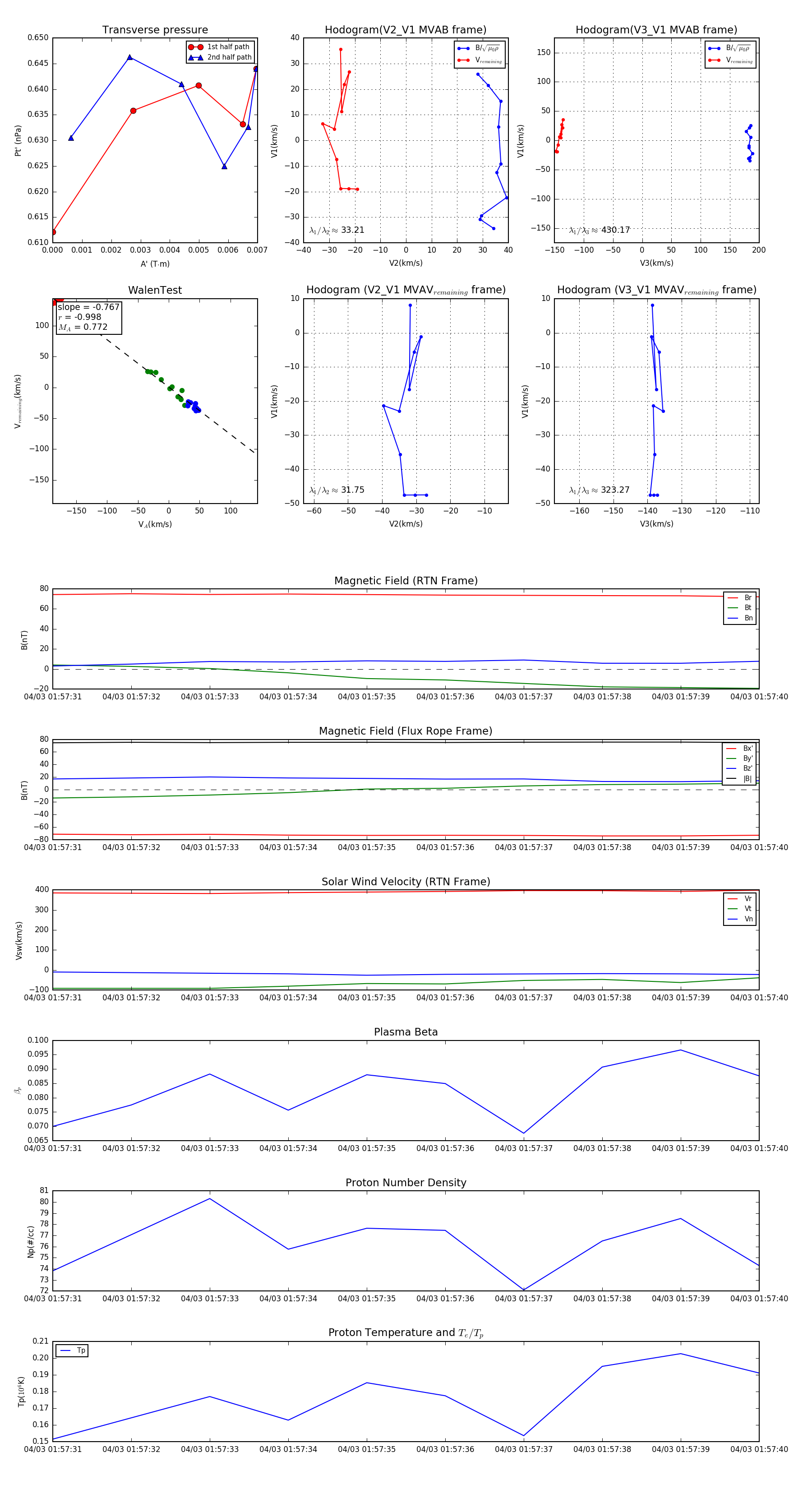
Flux Rope in 2024

Flux Rope Event 2024-04-03 01:57:31 ~ 2024-04-03 01:57:40 (10 seconds)


plot