HOME   LIST
‹–   –›

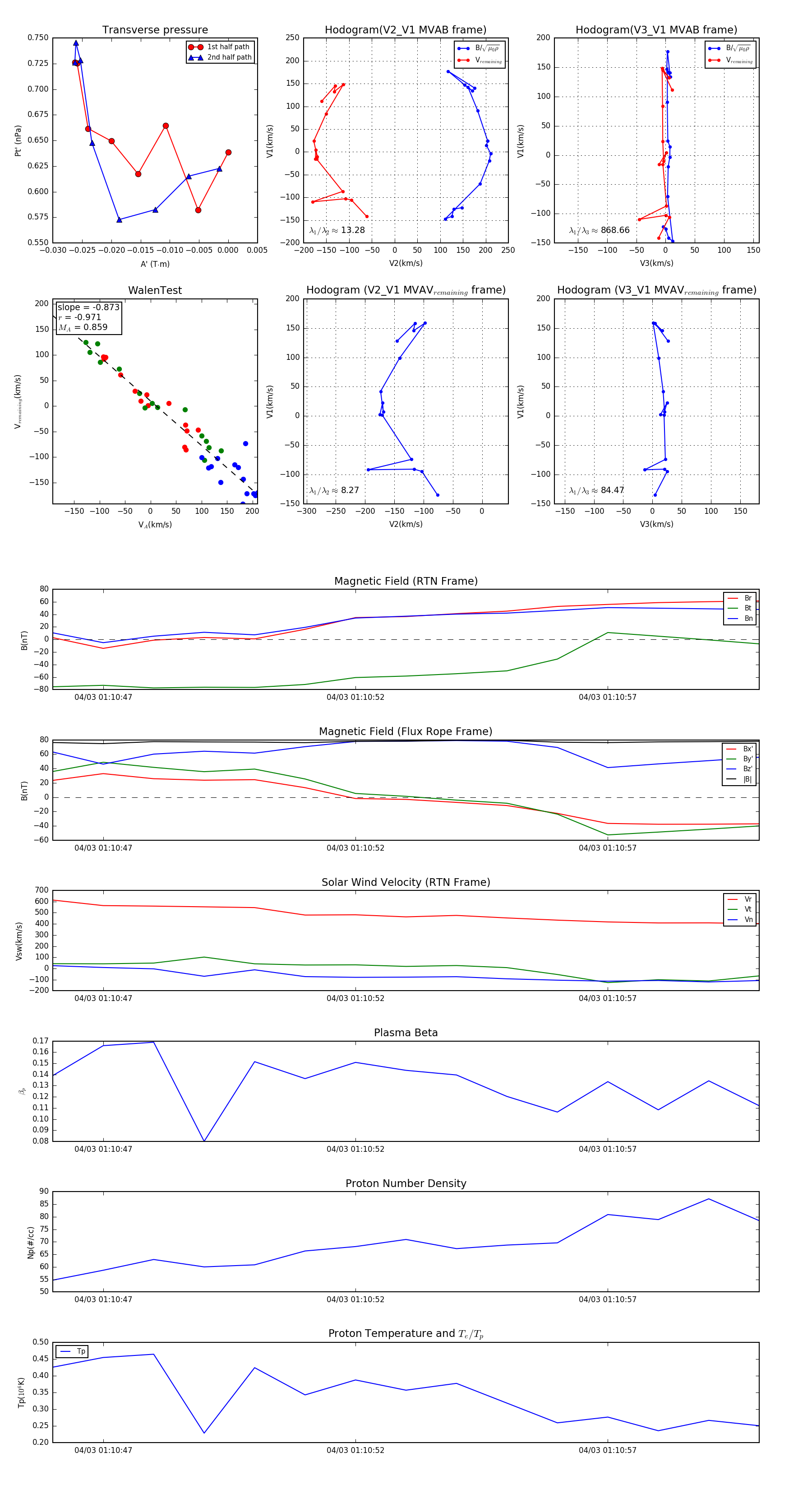
Flux Rope in 2024

Flux Rope Event 2024-04-03 01:10:46 ~ 2024-04-03 01:11:00 (15 seconds)


plot