HOME   LIST
‹–   –›

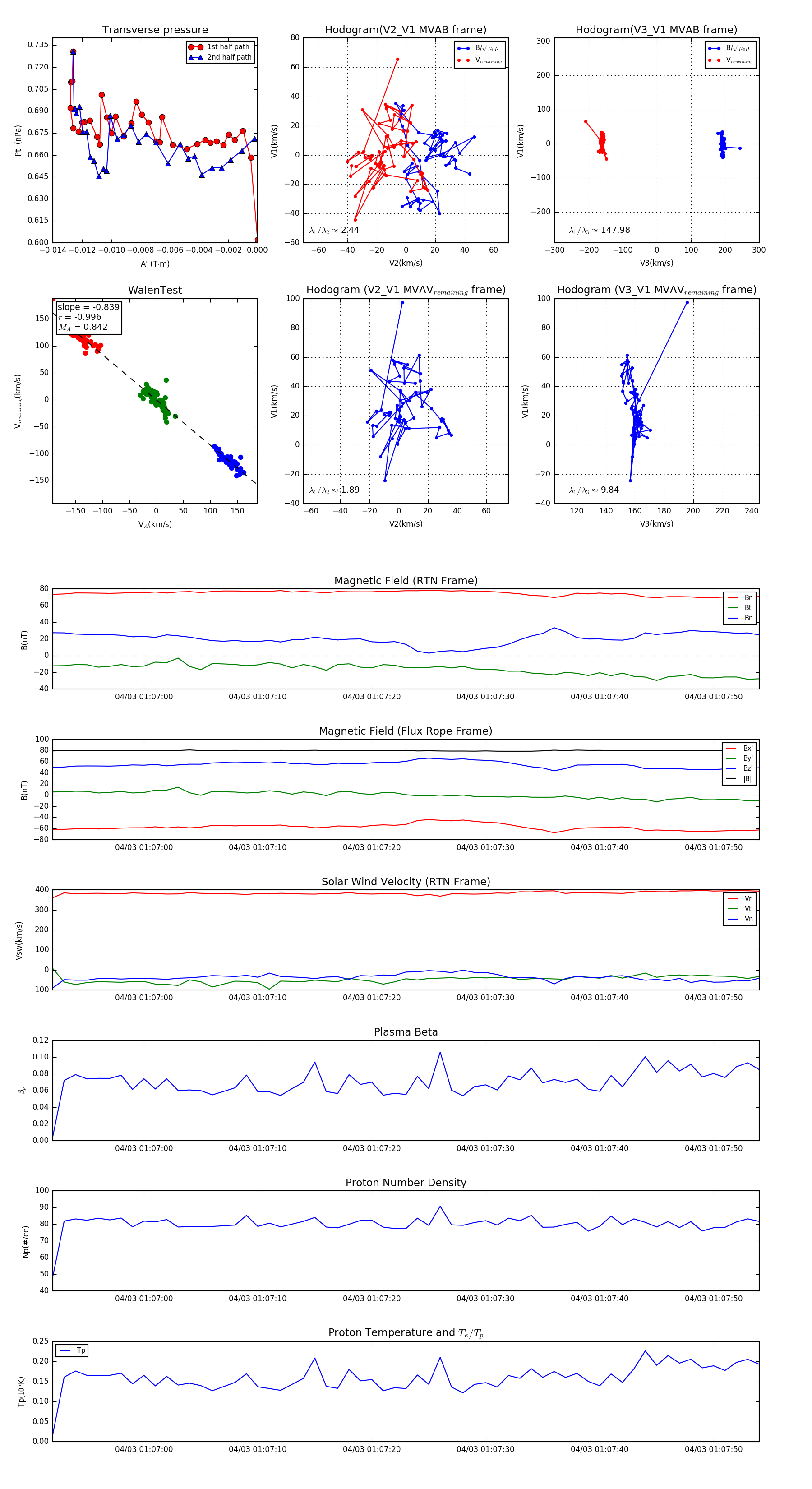
Flux Rope in 2024

Flux Rope Event 2024-04-03 01:06:52 ~ 2024-04-03 01:07:54 (63 seconds)


plot