HOME   LIST
‹–   –›

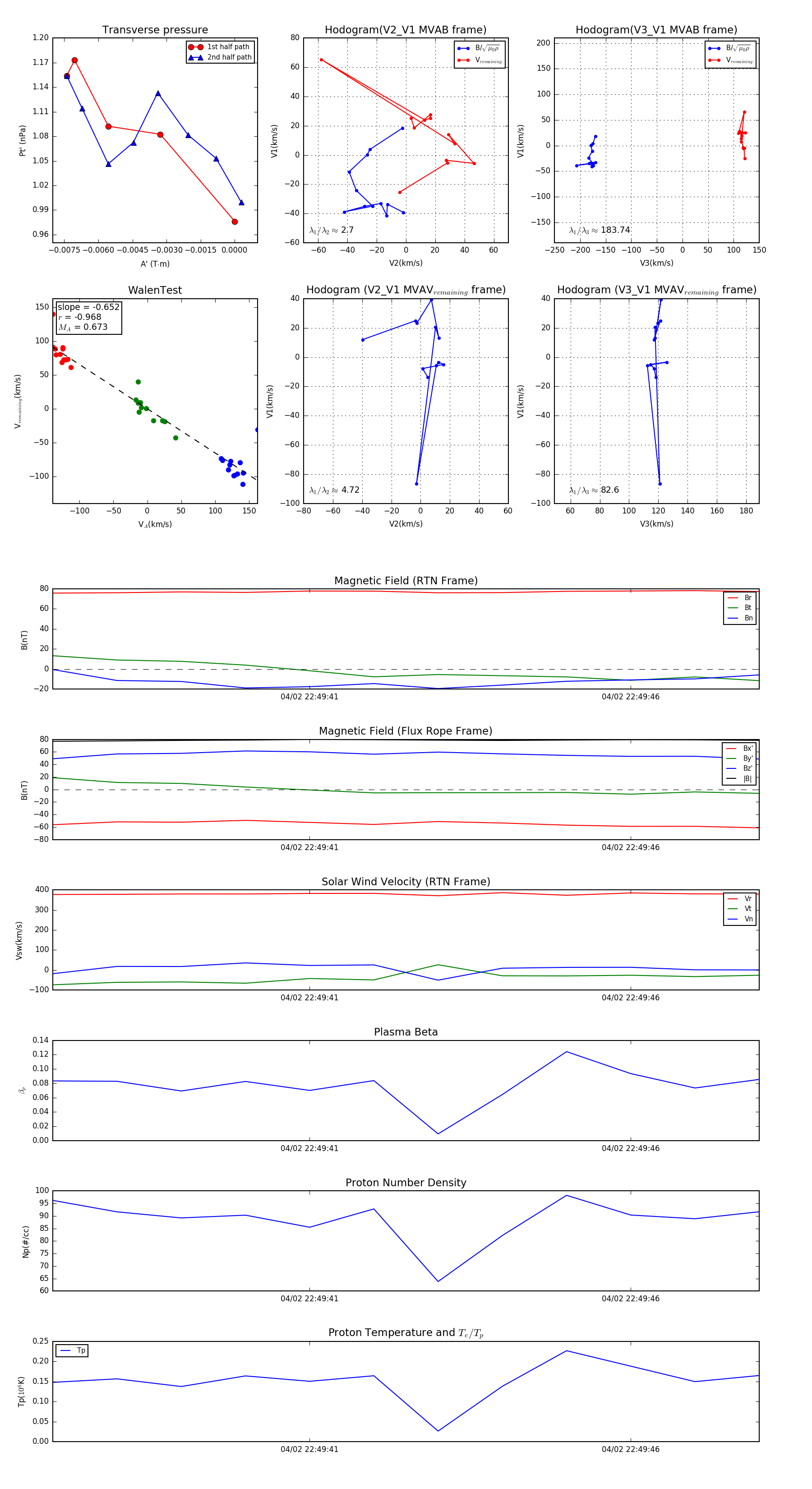
Flux Rope in 2024

Flux Rope Event 2024-04-02 22:49:37 ~ 2024-04-02 22:49:48 (12 seconds)


plot