HOME   LIST
‹–   –›

Flux Rope in 2024

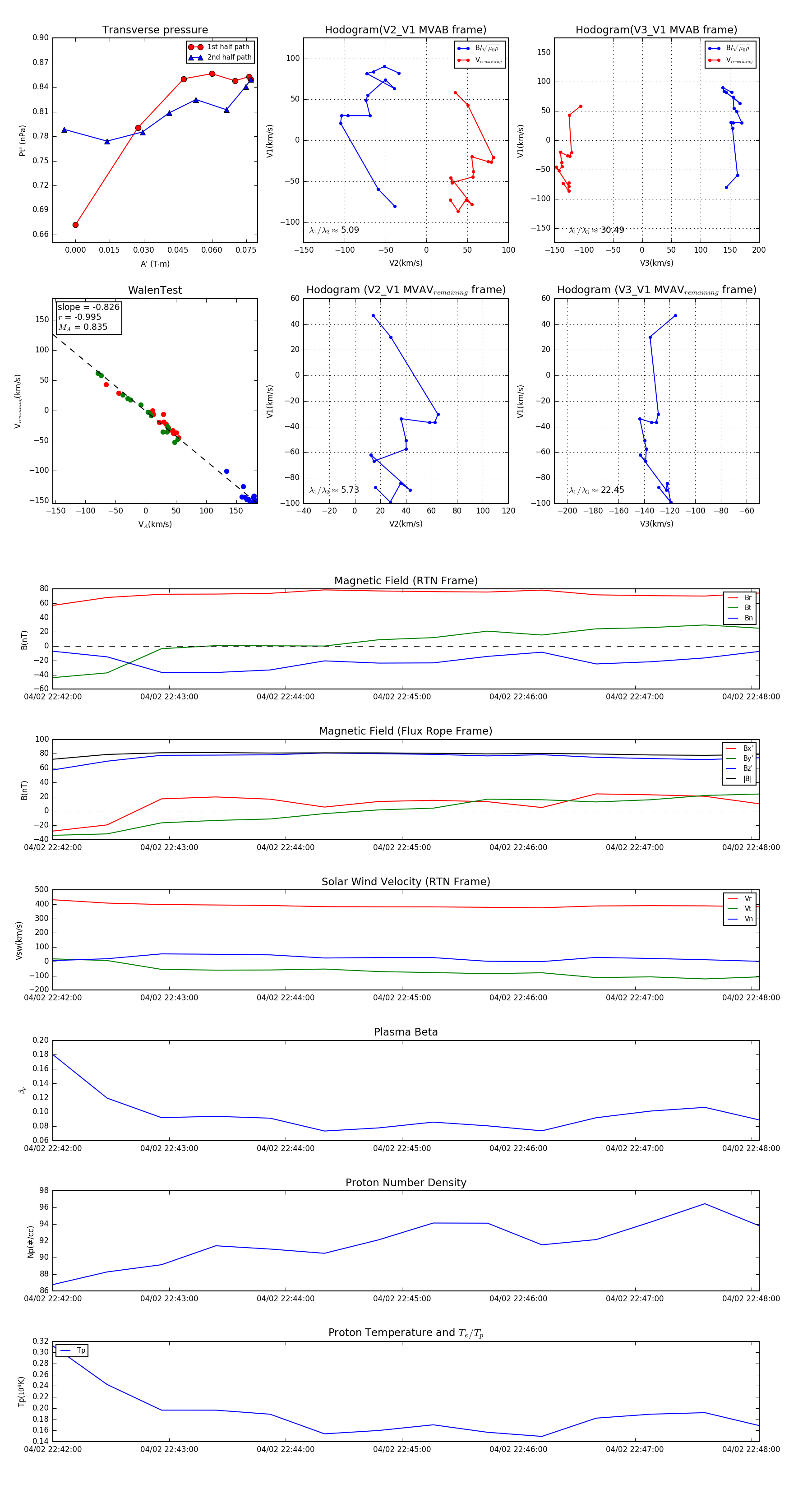
Flux Rope Event 2024-04-02 22:42:00 ~ 2024-04-02 22:48:04 (365 seconds)


plot