HOME   LIST
‹–   –›

Flux Rope in 2024

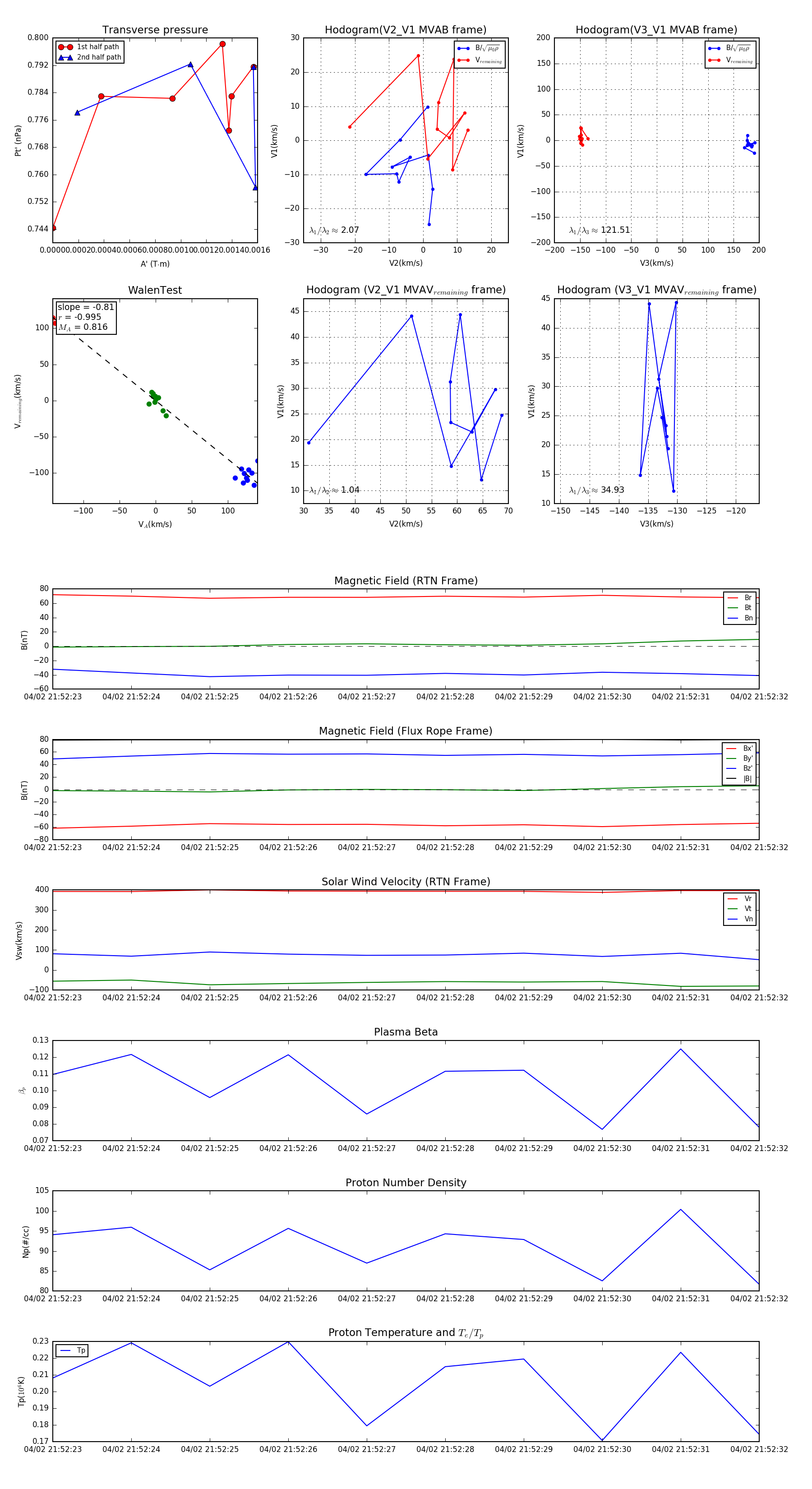
Flux Rope Event 2024-04-02 21:52:23 ~ 2024-04-02 21:52:32 (10 seconds)


plot