HOME   LIST
‹–   –›

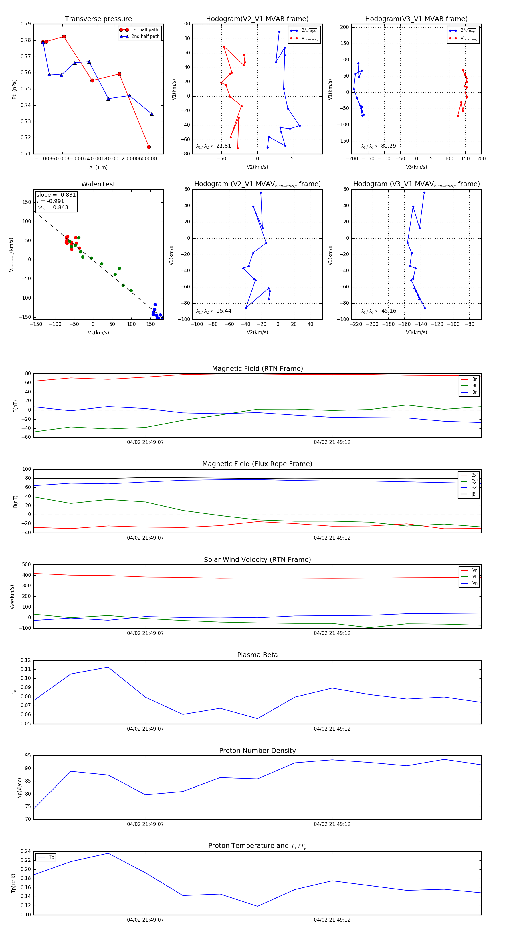
Flux Rope in 2024

Flux Rope Event 2024-04-02 21:49:04 ~ 2024-04-02 21:49:16 (13 seconds)


plot