HOME   LIST
‹–   –›

Flux Rope in 2024

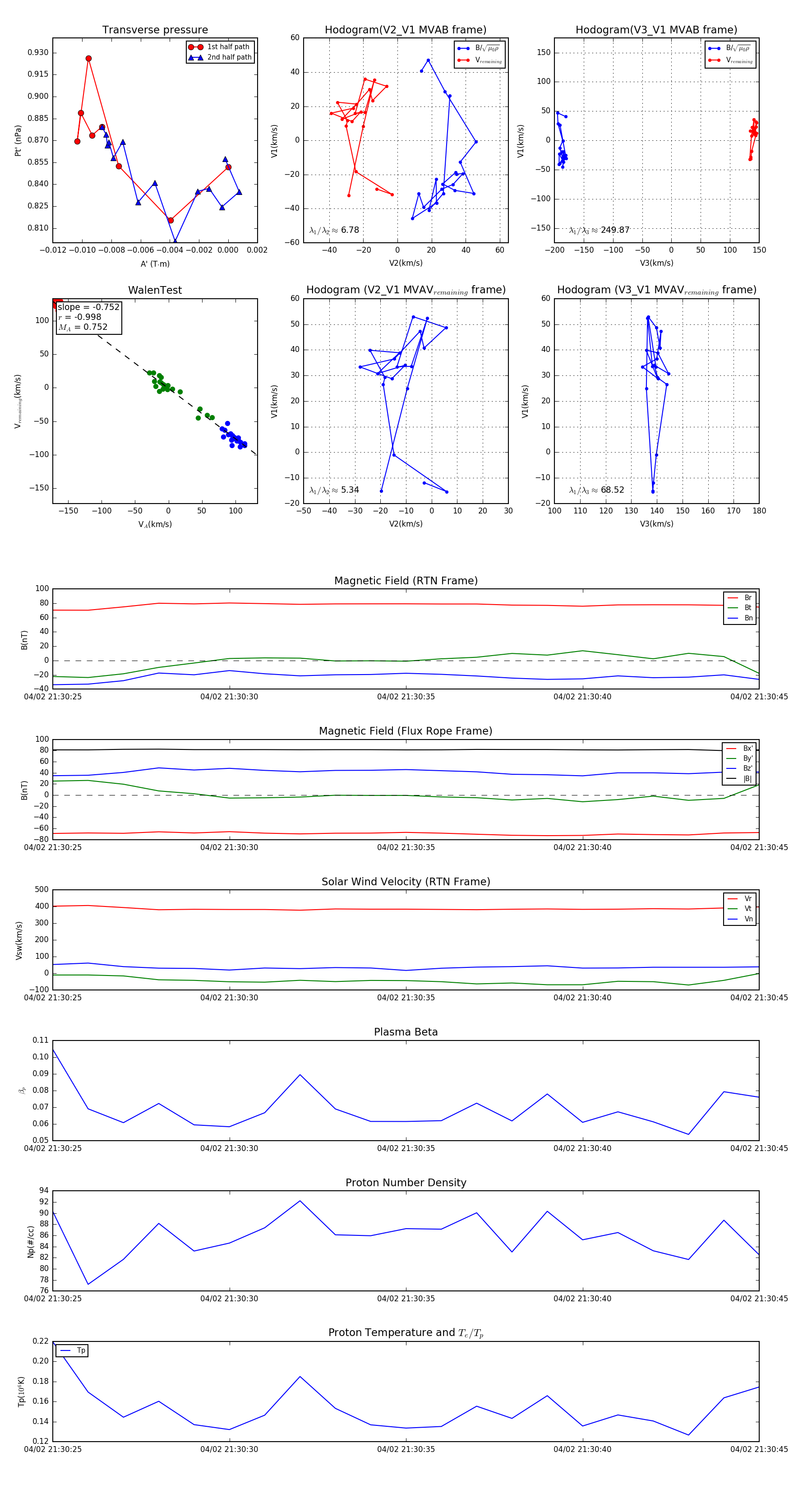
Flux Rope Event 2024-04-02 21:30:25 ~ 2024-04-02 21:30:45 (21 seconds)


plot