HOME   LIST
‹–   –›

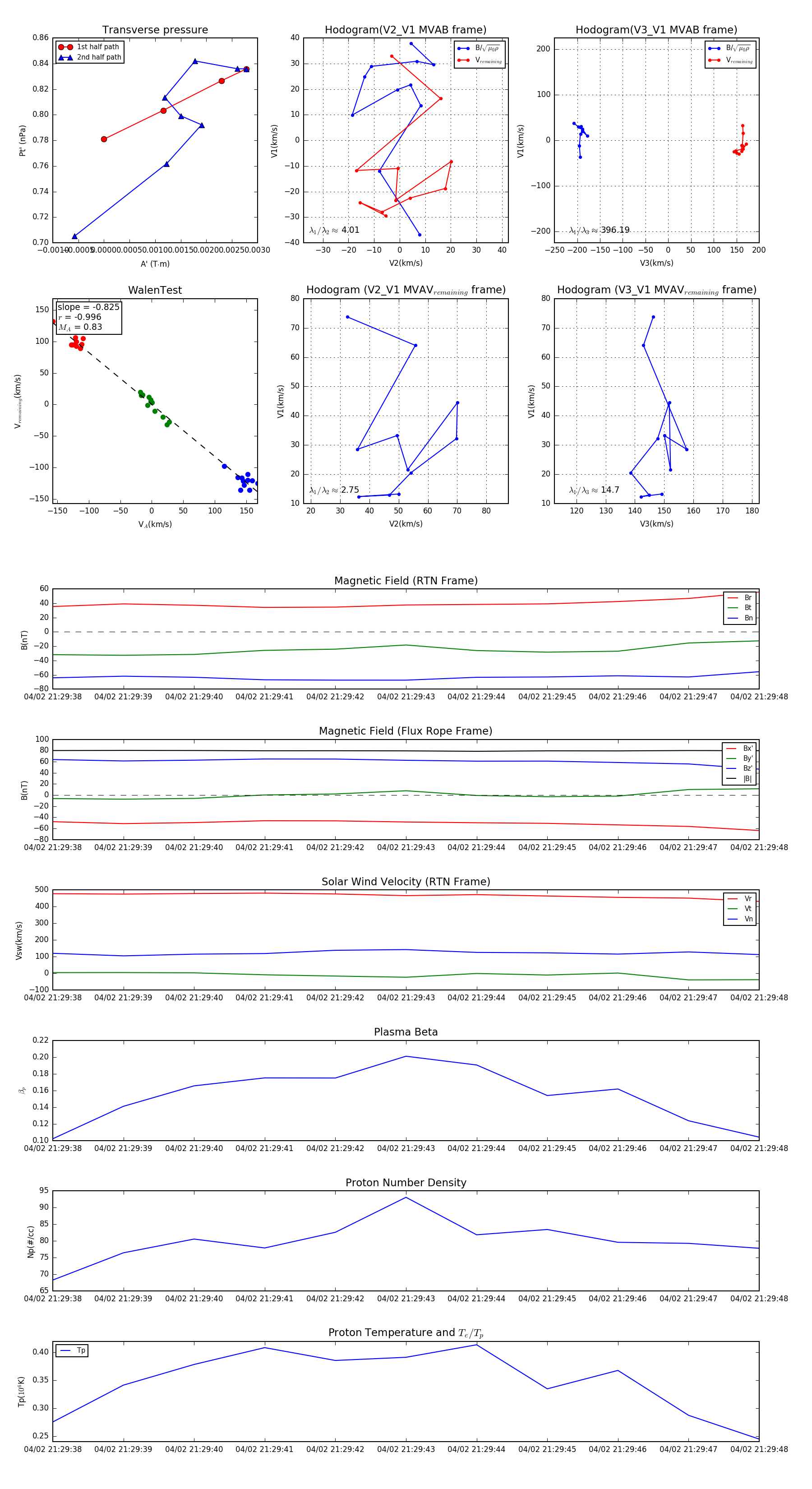
Flux Rope in 2024

Flux Rope Event 2024-04-02 21:29:38 ~ 2024-04-02 21:29:48 (11 seconds)


plot